 
        
        Fonte: Pexels
A Comunicação de Saída Definitiva do Brasil é essencial para quem decide viver no exterior em caráter permanente.
Neste artigo, você entenderá como, quando e por que comunicar a saída à Receita Federal, evitando problemas fiscais, multas e dupla tributação ao deixar o Brasil.
O que é a Comunicação de Saída Definitiva do Brasil
A comunicação de saída definitiva do país é o primeiro passo formal que um brasileiro residente no Brasil precisa cumprir ao decidir viver no exterior de forma permanente ou por mais de doze meses consecutivos.
Esse procedimento serve para informar à Receita Federal a mudança de residência fiscal, indicando que o contribuinte deixará de ser considerado residente no Brasil e passará à condição de não residente, com novas regras de tributação e imposto de renda. É uma obrigação legal prevista na legislação tributária brasileira, fundamental para evitar problemas futuros com o Fisco e garantir que os rendimentos de fonte estrangeira não sejam tributados indevidamente no Brasil.
Nos subtópicos a seguir, explicaremos de forma prática o objetivo da comunicação, a diferença entre comunicação e declaração de saída definitiva do país (DSDP) e quem está obrigado a realizar esse documento.
Você entenderá também em que momento esse processo se aplica, quais as implicações jurídicas e fiscais da saída definitiva do Brasil, e como esse passo se integra ao planejamento tributário internacional de quem se muda para outro país.
Qual o objetivo da comunicação de saída definitiva?
A comunicação de saída definitiva é o documento eletrônico enviado à Receita Federal por toda pessoa física residente no Brasil que deixa o país em caráter permanente ou que permanece no exterior por 12 meses consecutivos.
O objetivo é informar oficialmente a data da saída e a mudança de residência fiscal, para que o contribuinte deixe de ser tributado como residente no Brasil.
Qual a diferença entre comunicação e declaração de saída definitiva do país?
A comunicação é o aviso prévio de saída, enquanto a declaração de saída definitiva do país (DSDP) é o ajuste final do imposto de renda referente ao período em que o contribuinte ainda era residente fiscal.
Sem esses dois procedimentos, a Receita mantém o cidadão como residente e pode continuar cobrando impostos sobre rendimentos no exterior.
Quem deve fazer a comunicação à Receita Federal?
Devem comunicar a saída todos os brasileiros que deixaram o território nacional para residir fora do país, inclusive profissionais expatriados, estudantes, aposentados e titulares de contrato social em empresas brasileiras.
Quando deve ser feita a Comunicação de Saída Definitiva
O prazo para fazer a comunicação de saída definitiva é um dos pontos mais importantes do processo, pois determina a regularidade fiscal do contribuinte perante a Receita Federal.
Essa etapa precisa ser concluída até o último dia de fevereiro do ano seguinte ao da saída definitiva do país. Se esse prazo não for respeitado, a situação fiscal pode permanecer ativa como se o contribuinte ainda fosse residente no Brasil, gerando cobrança indevida de impostos, multas e até duplicidade de tributação em alguns casos.
Nos próximos tópicos, você verá quando e como fazer a comunicação, o que ocorre se perder o prazo e se é possível regularizar posteriormente. Também abordaremos o impacto do retorno ao país após a saída e como essa comunicação serve como base para a declaração de saída definitiva, consolidando o encerramento fiscal junto à Receita.
A leitura dessa parte é essencial para entender a maneira correta de cumprir prazos e processos tributários sem comprometer sua situação fiscal.
Qual é o prazo para comunicar a saída definitiva?
O prazo é até o último dia de fevereiro do ano seguinte à saída.
Por exemplo: quem deixou o Brasil em 2025 deve enviar a comunicação até 28 de fevereiro de 2026.
O que acontece se perder o prazo?
Se o contribuinte não comunicar a saída definitiva dentro do prazo, a Receita Federal continuará considerando-o residente fiscal, exigindo declarações de imposto e aplicando multas por omissão.
Posso fazer a comunicação após o retorno ao Brasil?
Sim, mas ela terá efeito retroativo apenas se for acompanhada da declaração de saída definitiva (DSDP). Caso contrário, o período entre a saída e o retorno poderá gerar cobrança de impostos indevidos.
Por que comunicar a saída é obrigatório
A comunicação de saída definitiva não é opcional: é uma obrigação tributária imposta pela legislação fiscal brasileira para todos os brasileiros que deixam o país em caráter permanente.
Esse procedimento é necessário para declarar a saída e evitar a dupla tributação, garantindo que o contribuinte seja tributado apenas no país em que realmente reside. Ao informar à Receita Federal a mudança de residência fiscal, o cidadão protege seu patrimônio e demonstra conformidade com as normas legais, evitando multas, autuações e problemas com instituições financeiras.
Nos subtópicos seguintes, será explicado por que é essencial comunicar a mudança à Receita, os problemas que surgem quando a comunicação não é feita e como ela contribui para regularizar sua situação fiscal.
Também abordaremos o papel dos acordos internacionais entre o Brasil e outros países para evitar bitributação, e como a comunicação tempestiva pode garantir uma transição tributária segura e sem riscos.
Qual a importância de informar à Receita Federal a mudança de país?
A comunicação de saída definitiva garante que o contribuinte encerre sua obrigação tributária no Brasil, evitando bitributação e cobranças automáticas sobre rendimentos do exterior.
Como a falta de comunicação pode gerar problemas fiscais?
Sem a comunicação, o CPF pode ficar pendente de regularização, o contribuinte pode cair na malha fina e ter contas bancárias bloqueadas por inconsistências cadastrais.
Evitar bitributação e manter situação regularizada
Ao informar à Receita Federal a saída e apresentar a DSDP, o brasileiro prova sua condição de não residente, beneficiando-se de acordos internacionais para evitar dupla tributação.
Passo a passo para fazer a Comunicação de Saída Definitiva
Fazer a comunicação de saída definitiva é um processo simples, mas que exige atenção aos detalhes.
Ele é realizado pelo portal e-CAC da Receita Federal, por meio de um formulário eletrônico em que o contribuinte informa dados pessoais, a data da saída definitiva do Brasil, endereço no exterior, e declara que as informações são verdadeiras. Esse procedimento online substitui formulários físicos e garante mais agilidade no serviço, permitindo que o processo seja feito de qualquer país.
Nos subtópicos seguintes, você verá um passo a passo completo: desde o acesso ao portal, o preenchimento das informações, até a revisão e envio do documento.
Também será destacado como guardar o recibo de entrega é essencial, já que ele serve como prova para a declaração de saída definitiva do país (DSDP). Esse guia orienta o contribuinte sobre cada etapa do processo e os cuidados necessários para evitar erros de preenchimento.
Acesse o portal e-CAC da Receita Federal
Acesse o portal e-CAC no site da Receita Federal, usando sua conta gov.br com nível prata ou ouro. O serviço está disponível online, inclusive para brasileiros no exterior.
Preencha o formulário de comunicação de saída definitiva
Dentro do sistema, localize o serviço “Comunicação de Saída Definitiva do País”.
Informe dados pessoais, número do CPF, data da saída, endereço no exterior e e-mail de contato.
Informe dados pessoais e data da saída definitiva
A data da saída é essencial. Ela define o momento em que o contribuinte deixa de ser residente fiscal no Brasil.
Atenção: se houve viagens temporárias, conta-se o período total de 12 meses consecutivos fora do país.
Revise as informações e envie o formulário
Antes de concluir, revise todos os campos e aceite o termo de responsabilidade, confirmando a veracidade das informações.
Guarde o recibo de entrega como comprovante
Após o envio, o sistema gera um recibo eletrônico: guarde-o junto aos demais documentos fiscais, pois ele será exigido na declaração de saída definitiva do país.
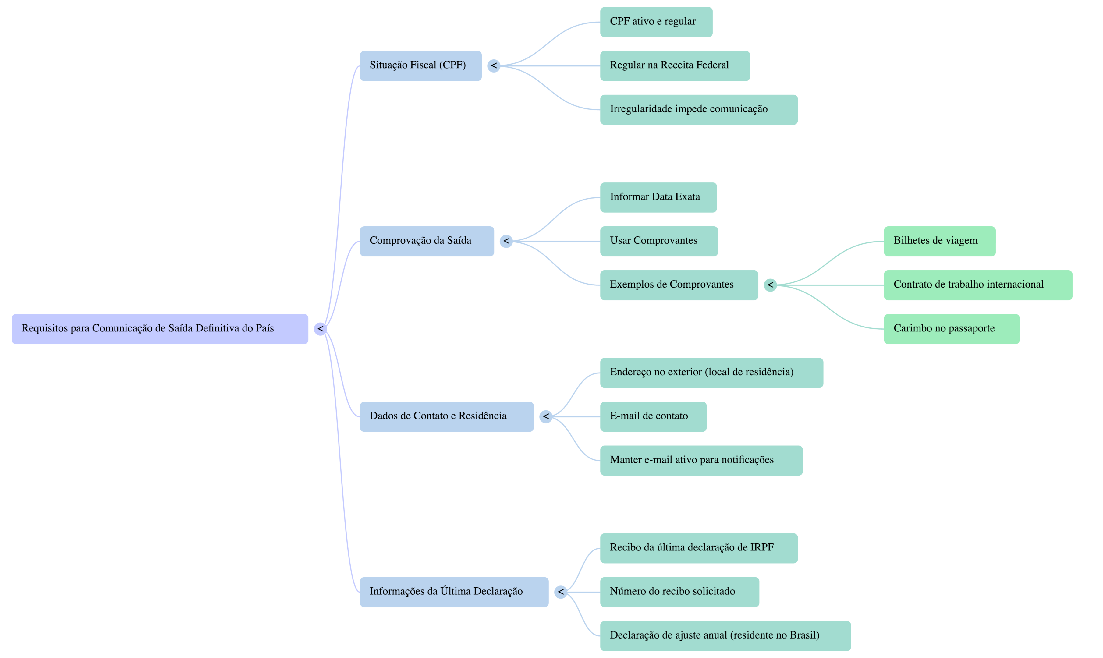
Quais documentos e informações são necessários:
Para fazer a declaração e comunicação de saída definitiva, é indispensável reunir os documentos corretos e preencher os campos com informações precisas.
A Receita Federal exige o número do CPF ativo, a data exata da saída definitiva, o endereço no exterior e o recibo da última declaração de imposto de renda entregue como residente no Brasil. Esses elementos permitem comprovar a veracidade da mudança de residência e garantem que o processo seja aceito sem pendências.
Nos tópicos a seguir, explicaremos quais documentos devem ser preparados com antecedência, quais dados pessoais e fiscais precisam ser informados e como comprovar a data de saída definitiva do país.
Também abordaremos a importância de manter um e-mail ativo para receber comunicações da Receita e a relevância de atualizar cadastros e contas bancárias no Brasil para evitar complicações após a mudança.
CPF ativo e regular
O CPF deve estar regular na Receita Federal. Um CPF irregular impede o envio da comunicação.
Data exata da saída definitiva do país
Use comprovantes como bilhetes de viagem, contrato de trabalho internacional ou carimbo no passaporte.
Endereço no exterior e e-mail de contato
Informe o local de residência e mantenha um e-mail ativo para notificações.
Recibo da última declaração de imposto de renda (IRPF)
Será solicitado o número do recibo da última declaração de ajuste anual entregue enquanto ainda era residente no Brasil.
O que acontece depois da comunicação?
Após enviar a comunicação de saída definitiva do país, a Receita Federal atualiza o status do contribuinte para não residente, o que muda completamente sua forma de tributação.
A partir desse momento, o cidadão deixa de declarar rendimentos mundiais no Brasil e passa a pagar imposto apenas sobre rendas de fonte brasileira, com retenção exclusiva na fonte. Isso traz segurança jurídica e elimina o risco de bitributação.
Nos subtópicos seguintes, você entenderá como funciona essa mudança de condição fiscal, quando é necessário entregar a declaração de saída definitiva do país (DSDP) e como a Receita verifica as informações enviadas.
Esse conteúdo detalha a transição de status fiscal e o que muda na prática para quem passa a viver no exterior, inclusive em relação a contas bancárias, investimentos e declaração de impostos no Brasil.
Como fica a condição de não residente fiscal no Brasil?
A partir da data da comunicação, o contribuinte passa à condição de não residente e só é tributado sobre rendas de fonte brasileira, com retenção exclusiva na fonte.
Preciso entregar a Declaração de Saída Definitiva do País (DSDP)?
Sim. A declaração é obrigatória no ano seguinte à saída e encerra oficialmente o vínculo fiscal com o Brasil.
Como a Receita Federal confirma a saída definitiva
A Receita cruza informações com instituições financeiras, empresas e órgãos públicos. Inconsistências podem gerar notificações e bloqueios.
Consequências de não comunicar a saída definitiva
Ignorar o procedimento de comunicação de saída definitiva pode gerar sérias implicações fiscais. O contribuinte que deixa o Brasil sem informar à Receita Federal continua sendo tratado como residente no Brasil, o que significa que seguirá obrigado a declarar rendimentos e pagar imposto de renda sobre a renda mundial.
Além disso, podem surgir multas, bloqueios de contas bancárias e inclusão na malha fina, gerando problemas financeiros e jurídicos.
A seguir, explicaremos detalhadamente as penalidades e riscos da omissão, incluindo multas por atraso, retenções indevidas e autuações fiscais. Você também entenderá como a falta de comunicação impacta o CPF, as instituições financeiras e o relacionamento com o Fisco, além de ver como corrigir a situação caso o prazo já tenha sido perdido.
Multas e autuações por omissão
A omissão pode gerar multas de até 20% sobre o imposto devido, além de juros pela taxa Selic.
Risco de cair na malha fina
Sem a comunicação, o sistema da Receita continua esperando a declaração de imposto de renda anual, o que gera pendências e bloqueios.
Bloqueio de conta bancária e problemas com instituições financeiras
Bancos podem suspender contas bancárias de clientes com CPF irregular ou tributação incompatível com o status fiscal.
Comunicação de Saída Definitiva e contas no Brasil
Mesmo após a saída definitiva do país, muitos brasileiros mantêm contas bancárias, investimentos ou imóveis no Brasil.
Nesse caso, é obrigatório atualizar o cadastro junto às instituições financeiras, informando a nova condição de não residente. Essa atualização garante que as movimentações sigam as regras da legislação tributária brasileira e evita retenção indevida de impostos ou bloqueios de conta.
Nos tópicos seguintes, explicaremos como manter contas ativas após a saída, o procedimento para atualização cadastral e as regras de tributação sobre rendimentos brasileiros recebidos por quem vive no exterior.
Também abordaremos como essa etapa é essencial dentro do planejamento tributário internacional, assegurando que o contribuinte mantenha sua situação regular perante o Fisco.
Posso manter conta bancária após a saída definitiva?
Sim, mas é preciso converter para o tipo “Conta de Não Residente” (conta 4373), conforme as normas do Banco Central.
Como atualizar o cadastro bancário para não residente
Informe o banco sobre sua mudança de residência e envie cópia dos documentos de saída. A instituição atualizará seu cadastro e aplicará regras específicas de movimentação.
Tributação sobre rendimentos recebidos de fontes brasileiras
Após a saída definitiva, rendimentos como aluguéis, dividendos e juros passam a ser tributados exclusivamente na fonte, com alíquotas entre 15% e 25%.
Comunicação de Saída Definitiva e dupla tributação
Um dos grandes benefícios da comunicação de saída definitiva do Brasil é evitar a dupla tributação, situação em que dois países cobram imposto sobre a mesma renda. Ao declarar a saída, o contribuinte passa a ser reconhecido como não residente fiscal e pode utilizar os acordos internacionais que o Brasil mantém com dezenas de países para eliminar a bitributação.
Nos subtópicos, explicaremos como essa proteção funciona, o papel dos acordos internacionais e em quais situações é necessário comprovar a condição de não residente. Também será abordado como apresentar documentos e comprovantes fiscais à Receita Federal e às autoridades estrangeiras, garantindo conformidade legal e evitando cobrança duplicada de impostos.
Como a comunicação evita dupla tributação internacional
Ao declarar a saída, o contribuinte prova que deixou de ser residente fiscal no Brasil, podendo usar acordos internacionais para evitar bitributação sobre a mesma renda.
O papel dos acordos internacionais entre países
Esses acordos permitem compensar impostos pagos no exterior, mas só se o contribuinte tiver documentação fiscal regular perante o Fisco brasileiro.
Quando é necessário comprovar a condição de não residente
Autoridades estrangeiras frequentemente exigem comprovação da saída definitiva do país para validar o novo status tributário.
Dicas práticas para não errar no envio
A comunicação de saída definitiva é um processo relativamente simples, mas que exige atenção aos detalhes para não gerar erros.
Muitos contribuintes esquecem de revisar dados, enviar dentro do prazo ou guardar o recibo de entrega, o que pode causar problemas com a Receita Federal. Um planejamento tributário bem estruturado e o cumprimento rigoroso das etapas tornam o processo rápido e sem complicações.
Nos tópicos seguintes, apresentaremos dicas essenciais para revisar o preenchimento, preparar os documentos fiscais e garantir que o envio da comunicação seja feito corretamente.
Também explicaremos como armazenar comprovantes, recibos e comunicações eletrônicas, reduzindo o risco de inconsistências no sistema da Receita e facilitando futuras consultas ou verificações.
Verifique o prazo e prepare os documentos com antecedência
Organize todos os documentos fiscais e comprovantes de viagem antes do prazo de fevereiro do ano seguinte.
Revise os dados antes de enviar à Receita Federal
Cheque o número do CPF, data da saída, endereços e rendimentos informados. Pequenos erros podem gerar divergências no cruzamento de dados.
Mantenha cópia de tudo: recibos, comprovantes e e-mails
Guarde recibos, documentos de dependentes, comprovantes bancários e contratos para eventuais revisões.
Como regularizar sua situação fiscal após sair do país
Mesmo quem deixou o Brasil sem cumprir todos os procedimentos obrigatórios pode regularizar sua situação fiscal posteriormente.
A declaração de saída definitiva do país (DSDP) e a comunicação retroativa podem ser enviadas à Receita Federal com multas reduzidas, desde que antes de qualquer notificação. Esse processo é vital para quem quer corrigir pendências e retomar o status regular do CPF.
Nos subtópicos, detalharemos como fazer a declaração retroativa, regularizar comunicações atrasadas e quando buscar apoio profissional especializado.
Também mostraremos como a Instrução Normativa RFB nº 2255/2025 permite ajustes espontâneos e como a regularização fiscal evita problemas com tributos, contas bancárias e patrimônio no Brasil.
Como fazer a declaração de saída definitiva do país (DSDP)
Use o programa do Imposto de Renda no ano seguinte à saída, selecione “Saída Definitiva” e declare bens e rendimentos até a data informada na comunicação.
Regularização retroativa de comunicação e declaração
Quem não comunicou pode enviar os formulários retroativamente, conforme a Instrução Normativa RFB nº 2255/2025, e regularizar pendências sem grandes penalidades.
Quando procurar ajuda profissional
Se houver dúvidas sobre prazo, tributação internacional ou documentos, procure orientação de um especialista em planejamento tributário.
Como a Garrastazu Advogados pode ajudar?
A Garrastazu Advogados é referência em Direito Tributário e Internacional, com ampla experiência em casos de saída definitiva do país e regularização fiscal de brasileiros no exterior.
Nossa equipe entende as nuances da legislação tributária brasileira, as exigências da Receita Federal e os desafios enfrentados por quem busca declarar a saída definitiva de forma correta e sem riscos.
Nos tópicos finais, explicaremos como nossos serviços abrangem todas as etapas: desde a comunicação de saída até a entrega da declaração de saída definitiva (DSDP).
Também destacaremos como o escritório auxilia na análise de impostos, acordos internacionais, rendimentos e planejamento tributário, oferecendo soluções completas e seguras para cada cliente.
Assessoria completa em comunicação e declaração de saída definitiva
A Garrastazu Advogados auxilia na comunicação e na declaração de saída definitiva do país, garantindo conformidade com a legislação tributária brasileira.
Orientação sobre imposto de renda e contas no Brasil
Oferecemos suporte para brasileiros no exterior que desejam regularizar sua situação com a Receita Federal e manter suas contas e rendimentos em ordem.
A comunicação de saída definitiva do Brasil é mais do que uma formalidade: é a base para uma vida financeira segura no exterior. Cumprir corretamente os prazos, preencher as declarações e manter os documentos atualizados garante tranquilidade fiscal e evita surpresas com a Receita Federal.
E se você deseja regularizar sua situação com segurança, a Garrastazu Advogados está pronta para orientar sobre todos os procedimentos, desde a comunicação de saída até a declaração de saída definitiva do país (DSDP), sempre com atendimento humanizado, técnico e voltado para resultados.
Entre em contato agora!
 
                                
 
                     
                     
                     
                     
                     
                     
                     
                     
                     
                     
                     
                             
                     
                     
                     
                     
                     
                             
                     
            
Fique por dentro das nossas novidades.
Acompanhe nosso blog e nossas redes sociais.