Fonte: Freepik.com
Quando um médico ou qualquer profissional de saúde se vê envolvido em uma ação judicial por suposto erro médico, a aflição costuma ser imediata. A sensação de injustiça, o medo de ter a carreira abalada e a incerteza sobre o funcionamento do sistema jurídico tornam a situação ainda mais complexa. Em meio a essa angústia, um elemento se destaca como determinante para o desfecho dos processos: a prova pericial.
A prova pericial, especialmente na forma do laudo pericial, é a base científica que orienta o juiz sobre questões técnicas da prática médica, avaliando a conduta médica, o raciocínio clínico, o cumprimento das regras do código de ética médica, a relação entre conduta e dano, e o contexto em que o atendimento ocorreu. Em resumo, a perícia é a ponte entre o contexto médico e o direito penal, sendo decisiva para determinar se houve negligência, imprudência, imperícia, dano ou simples consequência inevitável da própria doença.
Por isso, compreender como funciona a perícia, por que ela é essencial, quais são as provas que devem ser apresentadas e de que forma o escritório atua na análise técnica do caso é vital para qualquer profissional médico.
Por que a prova pericial é decisiva na análise criminal do erro médico?
No universo jurídico que envolve erro médico, a prova pericial é considerada o meio mais confiável para estabelecer o que realmente aconteceu. Não se trata de mera opinião: trata-se de um instrumento técnico elaborado por um perito (geralmente médico especialista) que avalia a situação com base nos conhecimentos científicos disponíveis e em critérios estabelecidos pelo direito, pela medicina e pela literatura clínica.
O sistema jurídico reconhece que o juiz, por mais experiente que seja, não tem formação técnica para avaliar diretamente a conduta médica. Por isso, em qualquer processo envolvendo diagnóstico, tratamento, negligência médica, omissão de socorro, lesão corporal, danos materiais, danos morais, ou até mesmo morte, a perícia funciona como o alicerce da decisão.
O perito examina o ato médico para determinar se ele foi adequado ao estado clínico do paciente, se respeitou normas da boa prática médica e se seguiu protocolos reconhecidos.
Quando há discussão sobre imperícia, o laudo analisa se o profissional possuía o conhecimento técnico necessário para atuar na área. Quando se discute negligência, verifica-se a ausência de conduta essencial. Quando há suspeita de imprudência, avalia-se se o médico assumiu risco indevido.
Para o médico acusado, isso significa uma coisa muito importante: não é a opinião do paciente, nem a emoção das partes que determina o desfecho do caso, mas sim a evidência técnica.
A perícia médica, portanto, não é apenas mais uma prova. Ela é a prova mais relevante em praticamente todos os casos que envolvem supostos erros médicos.
Como a perícia médica avalia a conduta médica e os erros médicos
A perícia avalia a conduta do médico à luz dos fatos, dos documentos, da ciência e do contexto.
Antes de apresentar o único bloco de itens deste artigo (como solicitado), é necessário compreender que a perícia serve para reconstruir, de forma neutra e científica, o que aconteceu na interação entre médico e paciente, no cenário hospitalar e durante o tratamento médico.
Com isso em mente, podemos apresentar os principais aspectos avaliados pelo perito:
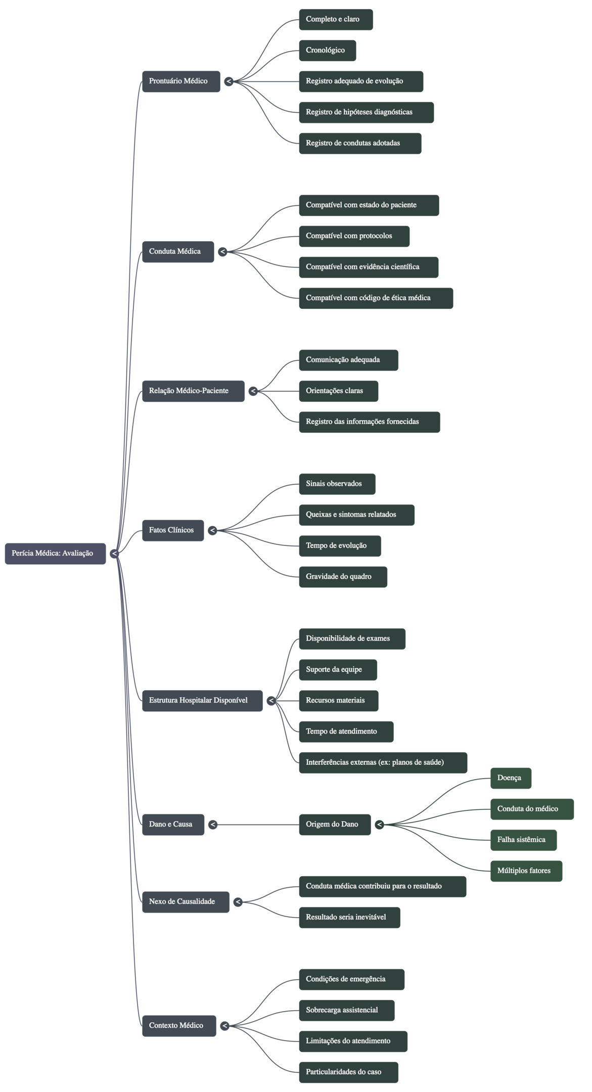
A perícia médica avalia:
- O prontuário médico: se está completo, claro, cronológico e se registra adequadamente a evolução, hipóteses diagnósticas e condutas adotadas.
- A conduta médica: se o que foi feito é compatível com o estado do paciente, protocolos, evidência científica e diretrizes do código de ética médica.
- A relação médico-paciente: se houve comunicação adequada, orientações claras e registro das informações fornecidas.
- Os fatos clínicos: sinais observados, queixas do paciente, sintomas relatados, tempo de evolução e gravidade do quadro.
- A estrutura disponível no hospital: disponibilidade de exames, suporte da equipe, recursos materiais, tempo de atendimento e interferências externas, inclusive de planos de saúde.
- O dano e sua causa: se o dano decorre da doença, da conduta do médico, de falha sistêmica ou de múltiplos fatores.
- O nexo de causalidade: se a conduta médica realmente contribuiu para o resultado ou se este seria inevitável.
- Contexto médico: condições de emergência, sobrecarga assistencial, limitações do atendimento e particularidades do caso.
Cada um desses elementos impacta diretamente a responsabilidade penal e a responsabilidade civil, cabendo ao laudo pericial explicar ao juiz, de forma didática, mas científica, se houve ou não desvio da boa prática.
Como reunir documentos e fortalecer a defesa em casos de erro médico
A defesa do médico começa muito antes da perícia. Ela se constrói com documentos e informações que demonstram a regularidade da conduta médica, o contexto do caso e os limites da instituição. Em processos que envolvem erros médicos, uma das maiores forças do profissional está na maneira como ele organiza suas provas.
Todo advogado especializado em direito médico sabe que nenhum laudo pericial é avaliado isoladamente. O conjunto de documentos fortalece ou enfraquece a narrativa técnica. Por isso, reunir documentos completos desde o início é indispensável para evitar interpretações equivocadas, falsas acusações ou responsabilização injusta.
A base documental mais importante é o prontuário médico. Ele é, ao mesmo tempo, o maior aliado e, quando mal feito, o maior inimigo da defesa. Cada registro, cada horário, cada orientação e cada conduta precisam estar documentados de forma clara. Um prontuário bem preenchido demonstra conhecimento, diligência, respeito ao paciente e atenção às normas da profissão.
Além do prontuário, exames complementares, notas de enfermagem, registros administrativos da instituição, e ainda relatórios internos que apontam dificuldades estruturais, também fortalecem a defesa.
Informações de planos de saúde, como negativa de cobertura, atraso em liberação de exames ou limitações impostas, também são relevantes para demonstrar que eventual atraso ou falha no atendimento não decorreu do médico, mas de fatores externos.
A defesa técnica também utiliza literatura médica, diretrizes clínicas, estudos científicos e documentos de sociedades médicas para demonstrar quais eram as condutas razoáveis no caso. Em muitos processos, o que parece erro à primeira vista é, na verdade, uma escolha clínica justificável com base no conhecimento científico disponível no momento dos fatos.
O médico também pode apresentar prova por meio de depoimentos de profissionais da equipe que acompanharam o atendimento, explicando como a instituição funcionava, quais eram as limitações no dia do caso, qual era o fluxo de pacientes e que tipo de suporte estava disponível.
Essas informações ajudam a contextualizar a realidade da prática médica, que raramente é compreendida pelo sistema jurídico de forma plena.
Tipos de provas que fortalecem a defesa técnica do profissional médico
A análise técnica de um caso depende do conjunto das provas apresentadas.
Alguns tipos de documento são especialmente úteis, como prontuários completos, laudos independentes, pareceres médicos, relatórios de estrutura hospitalar, exame físico inicial, anotações de enfermagem, protocolos internos e orientações dadas ao paciente. Esses elementos permitem demonstrar que a conduta foi adequada, que não houve negligência e que o resultado não está relacionado ao ato médico.
Também são relevantes os registros que demonstram bom relacionamento com o paciente, como orientações cuidadosas, informações completas, explicações sobre riscos e recomendações de retorno. O histórico da relação médico paciente ajuda a afastar alegações de omissão ou descaso.
Outro elemento útil é a demonstração de que o médico agiu conforme os limites do ambiente. Se o hospital não tinha exames disponíveis, se a sala estava superlotada ou se houve falha da equipe multidisciplinar, isso deve ser registrado.
A responsabilidade penal é sempre individual, e o médico não pode ser penalizado por falhas da instituição.
A atuação estratégica do escritório para utilizar a prova pericial na defesa do médico
Os profissionais que atuam em defesa penal médica sabem que a perícia é o núcleo da controvérsia. Por isso, a estratégia jurídica especializada começa muito antes da nomeação do perito.
O primeiro passo é uma leitura minuciosa do prontuário e a identificação dos pontos em que a narrativa técnica pode ser mal interpretada. Depois, a defesa constrói a linha do tempo clínica, explicando o raciocínio diagnóstico, o tratamento médico adotado, as condições do ambiente e os fatores externos que influenciaram o atendimento.
Em seguida, o escritório orienta o médico sobre como se preparar para cada fase do processo, desde o primeiro depoimento até as audiências com o juiz. Essa preparação inclui a revisão do caso, a explicação dos riscos, o reforço do que deve e não deve ser dito e a conscientização sobre a maneira como o sistema jurídico interpreta as informações.
No momento da perícia, o escritório atua com assistente técnico, profissional médico escolhido para analisar o laudo, contestar conclusões inadequadas, rebater erros metodológicos e explicar elementos técnicos que o perito oficial pode não ter considerado.
A análise crítica do laudo pericial é um dos momentos mais importantes do processo.
A defesa especializada consegue demostrar, por exemplo, que:
- o dano decorreu da evolução natural da doença;
- o médico não tinha meios para agir de forma diferente;
- o hospital falhou no suporte;
- o prontuário comprova conduta diligente;
- a acusação confunde complicação médica com erro;
- o nexo causal é inexistente ou improvável;
- a responsabilidade penal é indevida.
Um escritório que domina o direito médico tem capacidade de transformar a prova pericial em instrumento de proteção, e não em ameaça.
A importância da análise técnica e da revisão crítica do laudo pericial
O laudo pericial não é uma decisão definitiva. Ele precisa ser analisado criticamente. Se houver contradições, omissões, erros metodológicos, ausência de fundamentação científica ou conclusões vagas, a defesa deve apontá-las imediatamente.
A revisão técnica pode gerar complementação do laudo, nova perícia, esclarecimentos e até mesmo desqualificação de conclusões.
O objetivo da defesa é demonstrar ao juiz que a conduta médica ocorreu dentro dos limites esperados da profissão e que o dano alegado não pode ser imputado ao médico sem fundamentação técnica.
A perícia é o alicerce da defesa médica
A perícia é mais que uma formalidade: ela é o coração da defesa médica nos casos de erro médico. Entre emoção, expectativa e controvérsia, o que prevalece no tribunal é a evidência técnica, construída por meio da prova pericial.
Quando o médico mantém documentação adequada, quando compreende seus direitos, quando apresenta provas consistentes e quando está acompanhado de um escritório especializado em direito médico e hospitalar, ele transforma a perícia em um fator de proteção e não de risco.
Se você, médico, enfrenta um processo, recebeu notificação, está inseguro quanto à acusação ou deseja fortalecer sua prática para evitar responsabilizações, entre em contato com nossa equipe. A defesa médica começa com informação, técnica, estratégia e apoio especializado e estamos prontos para caminhar ao seu lado.
Enfrentar uma ação judicial por suposto erro médico é uma das experiências mais desafiadoras na carreira de qualquer profissional de saúde, mas você não precisa passar por isso sozinho.
A força da defesa está na técnica, no preparo e na estratégia, e a prova pericial, interpretada de forma correta, é o elemento que pode mudar completamente o resultado do processo. Se você recebeu uma notificação, está preocupado com sua responsabilidade penal ou deseja reforçar sua segurança jurídica, conte com a experiência da Garrastazu Advogados.
Estamos ao seu lado para transformar fatos, provas e conhecimento técnico em uma defesa sólida, precisa e alinhada à realidade da medicina.
Veja também:

Fique por dentro das nossas novidades.
Acompanhe nosso blog e nossas redes sociais.