Fonte: Freepik.com
A radiologia é um dos pilares da medicina moderna. A partir dela, médicos de diversas especialidades obtêm informações essenciais para formular diagnósticos, decidir condutas, indicar cirurgias, acompanhar tratamentos e evitar danos graves aos pacientes.
Entretanto, o radiologista vive um paradoxo: ele não costuma ter contato direto com o paciente, mas sua interpretação da imagem tem enorme impacto no ato médico como um todo. Uma única falha na análise pode gerar atrasos em cirurgias, piora clínica, sequelas permanentes e até óbito, abrindo espaço para acusações de erro radiologista, erro médico, responsabilidade civil e, em casos mais graves, responsabilidade penal.
Nos últimos anos, o Poder Judiciário tem analisado um número crescente de ações envolvendo suposto erro em radiografia, ressonância magnética, tomografia e outros exames de imagem.
A interpretação equivocada, o laudo incompleto ou o atraso na liberação dos resultados são frequentemente apontados como causas de danos ao paciente, incluindo lesão corporal, agravamentos clínicos, sequelas neurológicas e até investigações de homicídio culposo.
Quando o erro radiologista pode se transformar em erro médico com consequências penais?
O radiologista é parte essencial da cadeia diagnóstica.
Seu trabalho envolve analisar estruturas internas do corpo humano, interpretar padrões de imagens, identificar lesões, sugerir diagnósticos diferenciais e apontar achados que podem mudar completamente o curso do tratamento médico. Quando há um erro radiologista, o impacto pode ser grande e é isso que costuma motivar investigações.
Do ponto de vista jurídico, nem toda falha diagnóstica é crime. Em Direito Penal, a responsabilização só ocorre quando a conduta médica viola o dever objetivo de cuidado.
Isso significa que o profissional não seguiu padrões aceitos pela ciência, ignorou achados importantes, atuou com negligência, imprudência ou imperícia, ou simplesmente deixou de analisar a imagem conforme critérios técnicos reconhecidos.
O Ministério Público e o Judiciário avaliam se o radiologista deveria ter identificado:
- uma fratura evidente;
- um nódulo pulmonar suspeito;
- sinais precoces de AVC;
- hemorragias internas;
- tumores;
- aneurismas;
- áreas de isquemia;
- lesões traumáticas;
- complicações pós-operatórias.
Se a falha interpretativa contribuiu diretamente para o dano e existe nexo causal, o radiologista pode ser investigado e responder por crime culposo, particularmente lesão corporal culposa ou homicídio culposo, conforme o resultado.
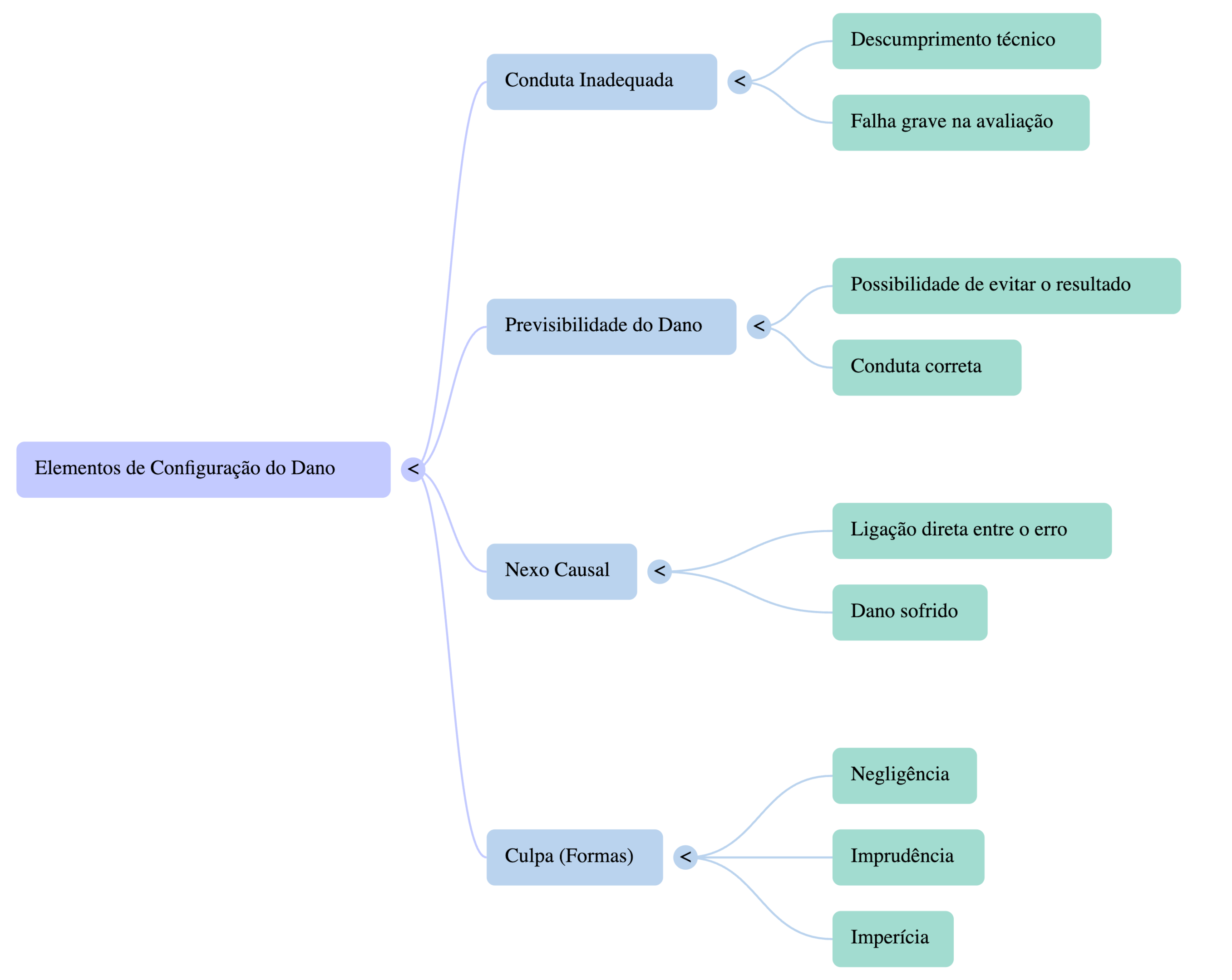
Nem todo diagnóstico errado é crime: o que o direito penal realmente exige
Para que exista crime, o Judiciário exige:
- Conduta inadequada — descumprimento técnico ou falha grave na avaliação;
- Previsibilidade do dano — possibilidade de evitar o resultado com conduta correta;
- Nexo causal — ligação direta entre o erro e o dano sofrido;
- Culpa — na forma de negligência, imprudência ou imperícia.
Na prática, isso significa que:
- Um diagnóstico difícil NÃO configura automaticamente crime.
- Um erro inevitável NÃO é responsabilidade penal.
- Um erro que não alterou o tratamento médico NÃO gera crime.
- A má qualidade da imagem ou os equipamentos ruins podem afastar a culpa.
- A ausência de informações clínicas adequadas pode excluir a responsabilidade.
Assim, muitos erros médicos atribuídos inicialmente ao radiologista são, após perícia, reavaliados como falhas sistêmicas, limitações técnicas, problemas do serviço ou até erros clínicos de outras equipes.
Diagnóstico errado em exames de imagem: como nasce a responsabilização penal do profissional médico?
Quando o diagnóstico está incorreto e o paciente sofre agravamento, a investigação busca entender se a interpretação estava dentro dos limites da análise técnica possível.
O profissional médico radiologista enfrenta riscos elevados quando atua em ambientes de alta demanda ou sem informações suficientes.
O erro pode surgir em várias etapas:
- posicionamento inadequado do paciente;
- falhas de captura da imagem;
- baixa qualidade técnica da radiografia;
- artefatos em ressonância magnética;
- ausência de comparação com exames anteriores;
- análise apressada;
- falta de comunicação com o médico solicitante;
- não indicação de exames complementares.
O Judiciário leva tudo isso em consideração. A jurisprudência reconhece que o radiologista depende das condições do hospital, da qualidade dos equipamentos, do fluxo interno e até do volume de exames.
Mas a responsabilidade penal surge quando:
- havia sinais evidentes que qualquer especialista reconheceria;
- a conduta foi claramente abaixo dos padrões da prática médica;
- o erro impediu tratamento imediato;
- houve agravamento direto e significativo do estado do paciente;
- o dano era evitável com conduta adequada.
Alguns casos analisados pelo tribunal de justiça mostram que a ausência de observação de fraturas instáveis ou sinais de hemorragias internas pode configurar conduta culposa, dependendo das circunstâncias.
Como o prontuário radiológico e o laudo protegem a conduta médica do profissional
O laudo é o maior instrumento de defesa do radiologista. Ele deve ser claro, objetivo, técnico e conter:
- achados descritos com precisão;
- limitações técnicas do exame;
- necessidade de exames adicionais;
- comparação com exames anteriores, quando possível;
- orientação ao médico assistente;
- descrição de artefatos
- advertências sobre achados de risco.
É fundamental registrar dúvidas diagnósticas e evitar conclusões absolutas quando há pouca nitidez na imagem. O laudo deve refletir exatamente o que o radiologista visualiza, sem exageros ou omissões.
Uma frase como “a qualidade técnica limita a interpretação” pode, muitas vezes, salvar uma carreira.
Atuação do radiologista em emergências: riscos penais mais frequentes
Radiologistas que atuam em emergências (especialmente plantonistas) estão mais expostos a situações de risco.
A sobrecarga de exames, a urgência no atendimento, a pressão por laudos rápidos e as condições precárias de alguns serviços formam um ambiente propício a falhas.
Entre os principais riscos penais estão:
- erro no diagnóstico de AVC isquêmico;
- não identificação de aneurismas;
- falhas na detecção de pneumotórax;
- não visualização de fraturas instáveis;
- atraso no laudo;
- não comunicação imediata de achados críticos;
- subestimação de hemorragias intra-abdominais.
Essas situações podem levar a agravamentos severos, com risco de morte ou sequelas permanentes, aumentando a exposição penal do profissional.
Emergência não elimina culpa, mas muda a interpretação jurídica
O direito penal reconhece que o ambiente de emergência é diferente de uma clínica especializada.
O poder judiciário considera:
- sobrecarga;
- múltiplos laudos simultâneos;
- falta de informações clínicas;
- pressões do tempo;
- condições técnicas do exame;
- ausência de equipe completa.
A perícia médica costuma avaliar se, nas circunstâncias específicas do plantão, o radiologista agiu conforme padrões razoáveis. Muitas absolvições ocorrem justamente por causa desse contexto.
Como a perícia médica fortalece a defesa em acusações criminais
A perícia médica é a peça central de qualquer processo envolvendo erro radiologista. Ela avalia:
- qualidade técnica da imagem;
- complexidade do caso;
- padrão esperado para aquela enfermidade;
- limitações do equipamento;
- existência ou não de falhas evidentes;
- possibilidade de erro inevitável;
- relação entre o erro e o dano;
- participação de outros profissionais.
É a perícia que determina se a interpretação era razoável ou se houve negligência. Em muitos processos, o perito conclui que:
- a imagem estava ruim;
- o posicionamento do paciente dificultou o diagnóstico;
- o caso era atípico;
- o dano teria ocorrido de qualquer forma;
- o radiologista não recebeu informações clínicas essenciais.
Esses fatores afastam o elemento da culpa e anulam a responsabilização penal.
Assistente técnico: a arma mais importante do radiologista na defesa
O radiologista deve ter um assistente técnico de sua confiança para:
- revisar laudos;
- contestar conclusões da perícia oficial;
- demonstrar limitações técnicas;
- esclarecer achados que foram interpretados de forma equivocada;
- explicar detalhes da prática médica que o perito judicial ignorou.
A diferença entre condenação e absolvição muitas vezes está nesse parecer.
Estratégias de prevenção jurídica: como o radiologista pode evitar acusações penais
A prevenção jurídica deve fazer parte da rotina profissional. O radiologista pode reduzir significativamente o risco de responsabilização adotando medidas simples, porém eficazes.
Produzir laudos claros e completos
Laudos genéricos e pouco específicos são perigosos. É preciso detalhar achados, limitações e dúvidas diagnósticas.
Registrar limitações técnicas da imagem
Se a imagem é ruim, isso deve estar no laudo. O Judiciário não aceita justificativas não registradas.
Comunicar achados críticos imediatamente
Achados como hemorragias, dissecções, tumores agressivos e sinais de AVC exigem comunicação direta ao médico assistente.
Atualizar-se continuamente
A radiologia evolui rapidamente. Desatualização técnica pode caracterizar imperícia.
Exigir condições adequadas de trabalho para o tratamento médico
Equipamentos antigos, ambientes improvisados e falta de equipe aumentam o risco de erro e devem ser documentados.
Evitar inferências sem base científica
O radiologista deve sempre se limitar ao que a imagem mostra. A inferência clínica é função do médico assistente.
Documentar orientações internas
Quando o radiologista recomenda exames adicionais, isso deve estar no laudo e nos sistemas internos.
Conhecer o código de ética médica
A ética é a base da segurança jurídica. Muitas acusações surgem apenas pela má comunicação ou pela ausência de justificativas registradas.
Quando o Diagnóstico Errado Não Gera Responsabilidade Penal: Caso Real de Absolvição
Um caso julgado no Distrito Federal trouxe importante precedente para a defesa penal de médicos, especialmente em situações de erro médico associado à interpretação de exames de imagem.
A ação envolveu uma paciente idosa, em estágio avançado de doença abdominal, inicialmente avaliada por meio de exames radiológicos que sugeriam linfoma. No entanto, o laudo anatomopatológico (elaborado com base na biópsia) concluiu erroneamente por adenocarcinoma de pâncreas. O tratamento quimioterápico iniciado seguiu essa hipótese, mas semanas depois a paciente faleceu.
O Ministério Público acusou o médico responsável pelo laudo de homicídio culposo, alegando conduta médica negligente e falha técnica grosseira.
Durante o processo penal, foi demonstrado que, embora tenha ocorrido um erro diagnóstico médico, não havia nexo de causalidade claro entre a conduta do médico e o falecimento da paciente. Pareceres técnicos e depoimentos médicos mostraram que, mesmo com o tratamento adequado para o linfoma, o quadro clínico já era terminal, sem chance real de reversão.
O tribunal reconheceu a existência de um erro, mas entendeu que o profissional atuou dentro dos limites da prática médica, de acordo com os padrões técnicos exigidos, sem descumprir o código de ética médica. Com isso, o médico foi absolvido por ausência de culpa, e a responsabilidade penal foi afastada.
Esse caso reforça um ponto central na jurisprudência brasileira: o simples fato de um médico errar no diagnóstico não basta para configurar responsabilização penal. Para que haja responsabilidade penal do médico, é necessário comprovar negligência, imprudência ou imperícia, além do vínculo direto entre a conduta médica e o dano ao paciente.
A decisão é um exemplo valioso para radiologistas, patologistas e outros profissionais médicos que atuam na interface entre diagnóstico e tratamento médico, mostrando a importância da documentação técnica, da perícia médica e de uma defesa jurídica bem estruturada.
A defesa do radiologista começa na prática diária
O radiologista enfrenta riscos únicos dentro da profissão médica.
Sua atuação influencia o desfecho clínico dos pacientes, mas sua participação ocorre nos bastidores, onde a interpretação de uma imagem determina rumos, decisões e prognósticos. Quando surge um erro, especialmente envolvendo lesões graves, sequelas ou morte, o profissional precisa estar preparado técnica e juridicamente.
A melhor defesa começa antes de qualquer denúncia: laudos bem feitos, documentação clara, comunicação precisa, atenção às limitações técnicas e respeito aos padrões da prática médica.
Mas se a acusação surgir, é fundamental agir rapidamente, reunir documentos, solicitar avaliação pericial e buscar um escritório especializado em direito médico e defesa penal de profissionais da saúde.
A Garrastazu Advogados possui equipe experiente em proteger radiologistas em todo o país, reconstruindo o caso com técnica, examinando minuciosamente a imagem, contestando falhas periciais e garantindo que cada conduta seja analisada dentro do contexto real da prática assistencial.
Se você recebeu intimação, está sendo investigado ou teme uma futura acusação, entre em contato. Sua defesa começa agora, e nós estamos ao seu lado.


Fique por dentro das nossas novidades.
Acompanhe nosso blog e nossas redes sociais.