Fonte: Freepik.com
Em um mundo cada vez mais conectado, decisões judiciais e investigações criminais ultrapassam fronteiras com facilidade.
Basta uma simples difusão vermelha da Interpol (Red Notice) para que o nome de uma pessoa passe a circular em bancos de dados internacionais, impactando sua liberdade, reputação e vida profissional.
Situações como essa podem ocorrer mesmo em casos de equívocos processuais, abusos de autoridade ou falhas de comunicação entre países, levando a prisões indevidas e riscos de extradição injusta.
Nesses momentos, a diferença entre um problema grave e uma solução eficaz está na orientação jurídica correta. Entender como funcionam a lista vermelha da Interpol, o processo de extradição e os mecanismos de defesa disponíveis é essencial para proteger seus direitos e garantir que a justiça internacional atue dentro dos limites da lei e da dignidade humana.
Este artigo explica, de forma clara e acessível, por que alguém pode ser incluído na lista vermelha, como funciona o processo de extradição e como a Garrastazu Advogados atua na defesa de seus clientes, no Brasil e no exterior, em situações que exigem resposta rápida, técnica e estratégica.
O que é a Interpol e como ela atua internacionalmente
A Interpol - Organização Internacional de Polícia Criminal - é uma instituição que conecta forças policiais de países membros em todo o mundo, permitindo a troca rápida de informações criminais, a cooperação internacional em investigações e o cumprimento de medidas judiciais entre diferentes jurisdições. Atualmente, mais de 190 estados integram a rede, tornando-a a maior organização policial do planeta.
A sede da Interpol fica em Lyon, na França, e sua estrutura é composta por uma Secretaria-Geral, escritórios regionais e escritórios nacionais (denominados Bureaus Nacionais da Interpol, ou NCBs). No Brasil, o escritório nacional está vinculado à Polícia Federal, com atuação em conjunto com o Ministério Público, o Poder Judiciário, e órgãos de advocacia pública e privada.
A função essencial da Interpol é facilitar a cooperação policial e jurídica entre países, respeitando as legislações internas e os tratados internacionais de direito penal e processual penal. Isso é particularmente relevante em casos que envolvem tráfico de drogas, lavagem de dinheiro, corrupção, assassinato, tortura, e outros crimes transnacionais.
Além da troca de dados e alertas criminais, a Interpol mantém sistemas de identificação que incluem impressões digitais, registros biométricos e bases de informações pessoais de investigados e condenados, sempre observando normas internacionais de proteção de dados e direitos humanos.
A atuação da Interpol não substitui a competência dos tribunais nacionais nem tem poder de prisão direta. Cada país decide, de acordo com seu código penal e suas normas de extradição, se executará ou não um pedido veiculado pela organização.
No caso do Brasil, por exemplo, a execução de um pedido de prisão preventiva com base em uma difusão vermelha depende de decisão do Supremo Tribunal Federal (STF), que analisa a legalidade e o respeito aos direitos fundamentais da pessoa envolvida.
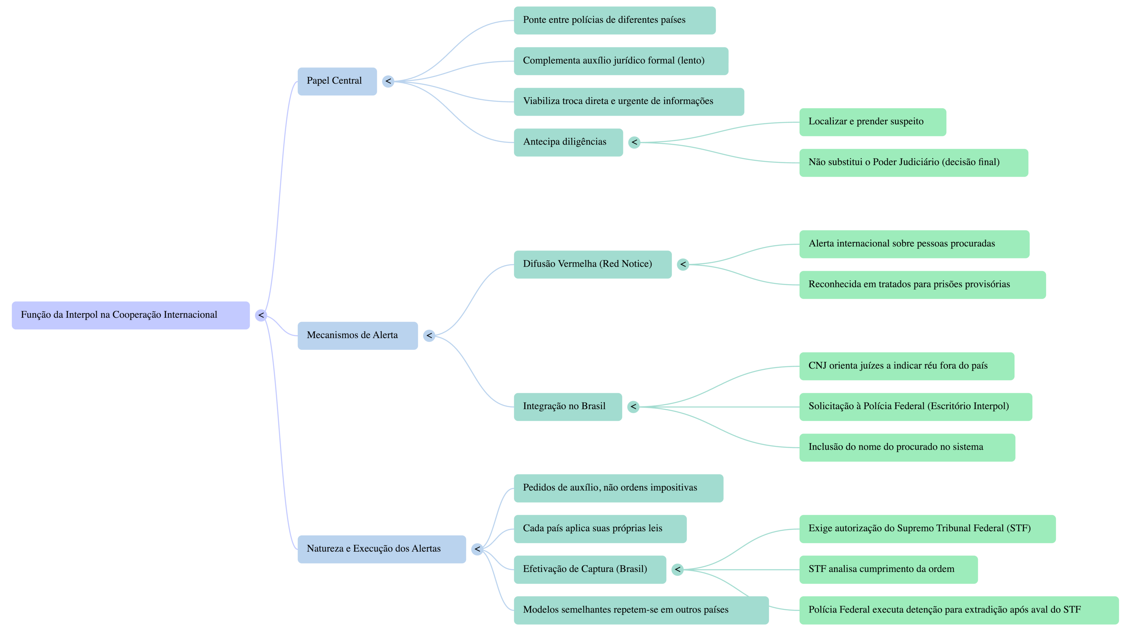
A função da Interpol na cooperação entre países
A cooperação internacional é o pilar central da Interpol. Ela atua como um elo entre autoridades policiais, tribunais e ministérios públicos de diferentes países, promovendo o compartilhamento de informações estratégicas para prevenir e combater crimes que ultrapassam fronteiras nacionais.
Essa cooperação é formalizada por meio de tratados bilaterais e multilaterais, como o Tratado de Cooperação Jurídica em Matéria Penal entre o Brasil e a Suíça, regulamentado pelo Decreto nº 6.974/2009. O documento prevê a troca de provas, depoimentos, documentos bancários e societários, e até a transferência temporária de pessoas detidas para fins de instrução processual.
Por meio desses instrumentos, os países membros se comprometem a prestar assistência jurídica recíproca, garantindo que crimes graves - como tráfico internacional de drogas, terrorismo e corrupção - sejam devidamente investigados e julgados, ainda que os suspeitos se desloquem entre fronteiras.
Entretanto, a cooperação tem limites jurídicos e éticos. A Interpol não pode atuar em casos de natureza política, militar, racial ou religiosa, conforme estabelecido em seu próprio estatuto. Além disso, cada país tem soberania para decidir se executará ou não as medidas sugeridas pela organização - como a detenção de uma pessoa com red notice ativa.
Por exemplo, na Suíça, cidadãos suíços dificilmente são extraditados, mesmo diante de um pedido formal do Brasil. Isso ocorre porque a Constituição suíça restringe severamente a entrega de nacionais, salvo em situações excepcionais e mediante consentimento expresso.
Nesse caso, o indivíduo pode até ser processado localmente pelo mesmo crime, se houver pedido formal e observância do princípio da dupla incriminação — ou seja, se a conduta for considerada ilícita tanto no país requerente quanto no requerido.
Nos Estados Unidos, a análise é feita caso a caso. Embora o país costume cooperar com o Brasil em matéria penal, a extradição só ocorre após revisão judicial detalhada, garantindo que não haja violação de direitos humanos, tortura, ou ausência de garantias processuais.
Assim, o papel da Interpol é coordenar a comunicação entre as autoridades competentes e facilitar o trâmite dessas medidas internacionais.
Como a Interpol ajuda na localização e prisão de foragidos
Entre as ferramentas mais conhecidas da Interpol está o red notice — ou difusão vermelha. Trata-se de um alerta internacional emitido a pedido de um país membro, informando que determinada pessoa é procurada por crime e que há um mandado de prisão ou decisão judicial equivalente em vigor.
Apesar de amplamente chamado de “mandado de prisão internacional”, o red notice não tem efeito automático: ele funciona como um pedido dirigido aos países membros para que localizem e, se suas leis permitirem, prendam o indivíduo com vistas a um processo de extradição.
Quando uma pessoa tem seu nome incluído na lista vermelha da Interpol, seus dados pessoais, impressões digitais e fotografias passam a integrar os sistemas de controle migratório e de fronteiras de todos os países membros. Isso significa que, ao tentar cruzar uma fronteira ou embarcar em voo internacional, o indivíduo pode ser identificado e detido imediatamente.
A consequência prática é severa: a liberdade de locomoção fica comprometida, e o nome da pessoa pode aparecer em pesquisas públicas, inclusive afetando sua reputação profissional, suas contas bancárias e até seu relacionamento com clientes e escritórios de advocacia.
Em tempos de redes sociais e análise automatizada de dados, esse tipo de registro pode gerar impacto social e financeiro significativo.
Quando o indivíduo é preso com base em uma red notice, o processo de extradição é iniciado. O país detentor decide, conforme sua lei nacional, se concederá a entrega do procurado ao país requerente.
No caso brasileiro, a Justiça Federal e o Supremo Tribunal Federal avaliam o pedido de extradição, verificando se há mandado válido, se o crime é reconhecido em ambas as jurisdições e se o procedimento respeita os direitos humanos e a Constituição Federal.
Há também situações em que a inclusão na lista vermelha é considerada indevida ou abusiva, como nos casos em que:
- O mandado de prisão tem vícios processuais ou foi emitido por autoridade incompetente;
- O crime prescreveu ou foi anulado por decisão judicial;
- O pedido tem motivação política ou viola o princípio da proporcionalidade;
- O país requerente não extradita nacionais (como ocorre com a Suíça);
- Há risco de tortura ou julgamento injusto no país de origem.
Nessas hipóteses, o advogado de defesa pode apresentar um pedido de exclusão do red notice à Comissão de Controle de Arquivos da Interpol (CCF), sediada em Lyon.
A CCF é um órgão independente, responsável por garantir que os dados processados pela Interpol estejam em conformidade com as regras da organização e com os direitos humanos reconhecidos internacionalmente.
O procedimento de exclusão envolve o envio de uma petição fundamentada, acompanhada de documentos judiciais e comprovação dos motivos jurídicos para a retirada do nome da pessoa da lista.
O prazo médio de análise é de seis a nove meses, e o resultado pode ser a manutenção, remoção total ou remoção parcial do alerta.
O que é a lista vermelha da Interpol (Red Notice)
A lista vermelha da Interpol, conhecida internacionalmente como Red Notice, é um dos instrumentos mais importantes de cooperação policial internacional.
Trata-se de um alerta global emitido pela Interpol a pedido de um país membro, informando que determinada pessoa é procurada por um crime e há contra ela um mandado de prisão ou decisão judicial equivalente em vigor. O objetivo é facilitar sua localização, prisão preventiva e eventual extradição, respeitando as leis e procedimentos de cada país.
Embora seja frequentemente confundida com um mandado de prisão internacional, a Red Notice não tem esse caráter automático. Ela é um instrumento de comunicação e cooperação entre as autoridades policiais e judiciais dos países membros da Interpol, permitindo que informações sobre foragidos sejam compartilhadas de maneira segura e padronizada em todo o mundo.
No Brasil, o órgão responsável pela interlocução com a Interpol é a Polícia Federal, que atua em conjunto com o Ministério Público, o Poder Judiciário e as autoridades de advocacia pública e privada.
Casos envolvendo a inclusão de brasileiros ou estrangeiros em uma Red Notice são comuns em investigações de crimes graves, como tráfico de drogas, corrupção, assassinato e lavagem de dinheiro, todos previstos no Código Penal e em tratados internacionais de cooperação jurídica.
Além de ter impacto jurídico, a inclusão de um nome na lista vermelha pode gerar efeitos sociais e profissionais significativos.
Em tempos de redes sociais e monitoramento digital, o registro em um banco de dados internacional pode prejudicar a reputação da pessoa, restringir sua liberdade de locomoção, criar obstáculos para viagens internacionais e até causar bloqueios em contas bancárias, devido a mecanismos de compliance utilizados por instituições financeiras.
Entenda o que significa uma Red Notice
A Red Notice é o tipo mais conhecido entre os notices da Interpol. Seu principal objetivo é localizar e prender provisoriamente um indivíduo procurado pela justiça de um país, para posterior extradição.
Ela é emitida após um pedido formal de uma autoridade judicial — geralmente o tribunal ou o ministério público do país requerente —, comprovando que há um mandado de prisão válido e uma base legal legítima para a solicitação.
O conteúdo da Red Notice inclui dados pessoais da pessoa procurada, impressões digitais, fotografias, detalhes do crime cometido e a referência ao mandado judicial que embasa o pedido. Essas informações são inseridas em um sistema seguro acessível às autoridades policiais dos 195 países membros da Interpol, permitindo a verificação imediata nos controles migratórios e em investigações criminais.
Quando um indivíduo com Red Notice ativa é localizado em um aeroporto, fronteira ou operação policial, as autoridades locais são alertadas. A partir daí, o país decide se realizará a prisão preventiva, dependendo de sua lei interna, de eventuais tratados de extradição e do entendimento de seu poder judiciário.
Nos Estados Unidos, por exemplo, a Red Notice é considerada uma base de informação, não uma ordem judicial vinculante. A decisão de prender um indivíduo com difusão vermelha depende de autorização de um tribunal federal, que analisa a validade do pedido, o tipo de crime e o respeito aos direitos humanos.
Já em países como o Brasil, a execução de uma prisão com base em Red Notice deve ser requerida formalmente ao Supremo Tribunal Federal (STF), que verifica se o pedido atende aos requisitos legais e se não há violação de garantias fundamentais.
É importante destacar que a Red Notice pode ser contestada. Se o advogado do interessado entender que houve erro, abuso ou violação de direitos, é possível apresentar um pedido de exclusão à Comissão de Controle de Arquivos da Interpol (CCF), órgão independente com sede em Lyon, na França.
Essa comissão avalia se a inclusão respeitou as regras da organização, o direito internacional e princípios de proporcionalidade e legalidade.
Lista vermelha Interpol não é um mandado de prisão internacional automático
Apesar de sua ampla divulgação, a Red Notice não equivale a um mandado de prisão internacional. Ela é, na prática, um alerta de cooperação policial. Isso significa que a prisão preventiva só ocorrerá se o país onde a pessoa está localizada decidir adotar medidas com base em sua própria legislação nacional.
Cada Estado membro da Interpol possui autonomia para determinar se a difusão vermelha será executada ou não. Isso se deve ao princípio da soberania nacional e às diferenças de jurisdição e competência entre os sistemas jurídicos.
Um exemplo clássico é o da Suíça, onde a Constituição praticamente veda a extradição de nacionais, salvo em casos excepcionais e mediante consentimento expresso. Assim, mesmo que exista uma Red Notice ativa contra um cidadão suíço, ele dificilmente será extraditado.
Nessa hipótese, o país pode optar por abrir um processo interno, aplicando o princípio da dupla incriminação, que exige que o ato criminoso seja punível tanto no país requerente quanto no requerido.
No Brasil, a prisão com base em Red Notice depende de uma decisão do STF, que avalia a regularidade do pedido, a legalidade do mandado de prisão, e a compatibilidade do crime com a legislação nacional. O tribunal analisa ainda se há risco de tortura, condenação sem julgamento justo ou outras violações aos direitos humanos.
Portanto, a Red Notice tem caráter informativo e cooperativo, não coercitivo. Ela serve para alertar as autoridades sobre a existência de um mandado judicial e para facilitar o início do procedimento de extradição, mas não impõe automaticamente a prisão ou a entrega da pessoa.
Do ponto de vista prático, quem tem uma Red Notice em seu nome enfrenta restrições severas. Não pode viajar livremente, pois o alerta internacional aparece nos sistemas de imigração de diversos países.
Além disso, o registro pode gerar bloqueios bancários, impedimentos profissionais e constrangimentos públicos, especialmente quando o caso se torna conhecido nas redes sociais ou em consultas abertas de compliance feitas por empresas e instituições financeiras.
Diferença entre Red Notice e outros tipos de alerta internacional
A Interpol emite diferentes tipos de notices, cada um com uma finalidade específica. A Red Notice é apenas uma delas, sendo voltada à localização e prisão de indivíduos procurados.
No entanto, existem outros alertas internacionais igualmente importantes:
- Blue Notice – usada para coletar informações sobre a identidade, localização ou atividades de uma pessoa envolvida em uma investigação criminal, sem necessariamente haver um mandado de prisão.
- Green Notice – serve para alertar os países membros sobre indivíduos reincidentes ou perigosos, geralmente envolvidos em crimes sexuais, tráfico de pessoas ou violência doméstica, com o objetivo de prevenir novas infrações.
- Yellow Notice – aplicada na busca de pessoas desaparecidas, especialmente mulheres e crianças, e na identificação de pessoas incapazes de se identificar, como vítimas de tráfico ou exploração.
- Black Notice – utilizada para identificar corpos não identificados, fornecendo dados biométricos e impressões digitais a todos os países.
- Purple Notice – compartilha informações sobre métodos de crime, como técnicas de tráfico de drogas ou modos operandi de organizações criminosas.
- Cada notice tem uma função distinta, mas todas seguem os mesmos princípios de cooperação internacional, proteção de dados e respeito aos direitos humanos.
A difusão vermelha é, portanto, o nível mais alto de alerta internacional dentro do sistema da Interpol, usada apenas quando há mandado judicial válido e pedido formal de extradição. Sua finalidade não é punir antecipadamente, mas garantir a eficácia da justiça penal internacional.
Por que alguém pode ser incluído na lista vermelha da Interpol
A inclusão do nome de uma pessoa na lista vermelha da Interpol — também conhecida como Red Notice ou difusão vermelha — ocorre quando há uma decisão judicial válida, geralmente um mandado de prisão emitido por uma autoridade competente de um Estado membro, e um pedido formal de cooperação internacional encaminhado à Interpol.
Essa medida tem fins estritamente jurídicos e processuais, permitindo que as autoridades de diferentes países identifiquem, localizem e, quando cabível, prendam preventivamente indivíduos procurados pela justiça.
A Red Notice é, portanto, uma ferramenta de cooperação internacional, não um instrumento de punição antecipada. O objetivo é facilitar o cumprimento da lei penal quando o suspeito, acusado ou condenado se encontra fora do território nacional, escapando da jurisdição do poder judiciário do país de origem.
De acordo com o regulamento da Interpol, uma pessoa só pode ser incluída na lista vermelha quando existe um processo criminal em curso ou uma condenação definitiva por crimes graves, como assassinato, tráfico de drogas, corrupção, lavagem de dinheiro ou fraudes financeiras internacionais.
A solicitação deve ser feita pelo Ministério Público, tribunal ou outra autoridade judicial competente, acompanhada de documentação comprobatória — o mandado de prisão, o ato de condenação e as informações pessoais e processuais do procurado.
No Brasil, a Polícia Federal atua como o escritório nacional da Interpol (NCB Brasília) e é responsável por receber e encaminhar pedidos de difusão provenientes do poder judiciário brasileiro.
Quando o Supremo Tribunal Federal (STF) ou um tribunal competente determina a prisão preventiva de um indivíduo que se encontra no exterior, a Polícia Federal pode solicitar à Interpol a emissão da Red Notice para dar início ao procedimento de cooperação internacional e eventual extradição.
Essa estrutura de cooperação jurídica internacional é essencial em um mundo globalizado, onde os crimes transnacionais — especialmente o tráfico de drogas, o terrorismo e o lavado de capitais — frequentemente envolvem múltiplos países, jurisdições e sistemas legais.
Ao mesmo tempo, é também uma medida que deve respeitar os direitos humanos e as garantias processuais de toda pessoa, conforme previsto nos tratados internacionais ratificados pelo Brasil e outros Estados membros da Interpol.
Quando há um mandado de prisão válido no país de origem
A condição essencial para a inclusão de uma pessoa na lista vermelha é a existência de um mandado de prisão válido expedido por uma autoridade judicial legítima.
Esse mandado deve estar amparado na lei nacional e ser resultado de um processo regular, no qual foram observados os direitos de defesa, o contraditório e os princípios constitucionais do devido processo legal.
No Brasil, a prisão preventiva pode ser decretada nos termos do art. 312 do Código de Processo Penal, quando houver prova da existência do crime e indícios suficientes de autoria, além de risco concreto à ordem pública, à instrução processual ou à aplicação da lei penal.
Nesses casos, o tribunal competente pode determinar a prisão e solicitar a difusão vermelha para assegurar a captura do acusado que se encontra fora do país.
A solicitação à Interpol é feita pela Polícia Federal, que encaminha o pedido de inclusão ao Secretariado-Geral da Interpol, sediado em Lyon, França. O pedido deve conter:
- Cópia do mandado de prisão ou decisão equivalente emitida pelo poder judiciário;
- Dados completos da pessoa procurada, incluindo nome, nacionalidade, fotografia, impressões digitais e documentos de identificação;
- Descrição do crime, com base legal no código penal e eventual pena aplicável;
- Resumo do processo judicial, com informações sobre o estado atual da investigação ou da condenação;
- Declaração de que o pedido não viola o regulamento da Interpol, que proíbe ações motivadas por razões políticas, religiosas, raciais ou militares.
Após a análise técnica, a Interpol pode publicar a Red Notice em seus sistemas de segurança, tornando a informação acessível às autoridades policiais dos 195 países membros.
A partir daí, o nome do indivíduo passa a constar em bancos de dados de fronteira e imigração, e ele poderá ser detido ao tentar cruzar fronteiras ou viajar internacionalmente.
Nos Estados Unidos, por exemplo, a difusão vermelha não tem efeito automático de prisão, mas serve como base para a abertura de procedimento judicial de extradição.
A decisão final cabe ao tribunal federal competente, que avaliará se o pedido atende aos requisitos do direito internacional, se o crime é reconhecido também pela lei norte-americana e se a prisão respeita os direitos humanos do acusado.
No curso do processo de extradição, podem ser aplicadas medidas cautelares, como prisão preventiva, recolhimento de passaporte ou monitoramento eletrônico, até que o tribunal do país requerido decida pela entrega do procurado ao Estado requerente.
Esse procedimento reforça a importância da advocacia especializada e da experiência profissional na defesa de clientes que enfrentam acusações internacionais.
Um advogado com conhecimento em direito internacional penal e em cooperação jurídica pode questionar a validade do mandado, o cumprimento dos requisitos formais e até a competência da autoridade que o emitiu — pontos que frequentemente determinam o desfecho do caso.
Casos em que a inclusão é indevida ou abusiva
Embora a lista vermelha seja uma ferramenta legítima de cooperação internacional, há situações em que sua utilização é indevida, abusiva ou desproporcional.
A própria Interpol reconhece que o sistema pode ser mal utilizado por determinados Estados com fins políticos, persecutórios ou contrários às normas internacionais de direito e justiça.
A Comissão de Controle de Arquivos da Interpol (CCF), órgão independente responsável por fiscalizar o uso das Red Notices, prevê diversos fundamentos para exclusão ou anulação de um registro:
- Violação das regras da Interpol – a organização não aceita pedidos baseados em motivações políticas, militares, religiosas ou raciais;
- Ausência de base legal – quando o mandado de prisão tem nulidades, vícios processuais, ou foi expedido por autoridade incompetente;
- Crime prescrito ou não reconhecido – se a conduta não constitui crime no país onde o indivíduo está localizado (dupla incriminação);
- Desproporcionalidade – quando a difusão vermelha representa um abuso de poder ou violação de direitos humanos;
- Impossibilidade de extradição – se o país de residência não extradita seus nacionais, a medida pode ser considerada sem utilidade prática.
Um exemplo clássico é o de cidadãos suíços que, mesmo com Red Notice ativa, não são extraditados, pois a Constituição da Suíça veda a entrega de nacionais, salvo em hipóteses muito restritas.
Nesses casos, a defesa pode pedir à Interpol a remoção do alerta, alegando que a prisão e a extradição são juridicamente inviáveis.
Além disso, existem casos notórios de perseguição política, em que opositores de regimes autoritários são incluídos na lista vermelha por motivações ideológicas.
A CCF tem atuado de forma firme nesses contextos, determinando a exclusão de notices abusivas e reforçando o papel da Interpol como instituto técnico de cooperação policial, e não como ferramenta de repressão política.
O procedimento de exclusão é administrativo e segue etapas específicas:
- Petição fundamentada, redigida em inglês ou francês, assinada por um advogado com procuração;
- Anexação de decisões judiciais, documentos pessoais e provas de que a inclusão viola o regulamento da Interpol;
- Análise preliminar de admissibilidade pela CCF;
- Solicitação de informações ao país requerente;
- Decisão final, que pode resultar na manutenção, remoção total ou remoção parcial da notice.
O prazo médio de análise varia de seis a nove meses, podendo se estender conforme a complexidade do caso.
Durante esse período, o nome do requerente permanece suspenso ou restrito no banco de dados internacional, até a decisão definitiva.
Em muitos casos brasileiros, a defesa tem sustentado que a inclusão na lista vermelha viola o princípio da presunção de inocência, principalmente quando ainda não há condenação transitada em julgado.
O Supremo Tribunal Federal e o Conselho Nacional de Justiça (CNJ) já debateram a questão, reconhecendo que a difusão vermelha deve respeitar as garantias constitucionais, inclusive o direito à ampla defesa e ao contraditório.
Como a lista vermelha pode afetar viagens, reputação e contas bancárias
Estar na lista vermelha da Interpol produz efeitos práticos e imediatos sobre a vida pessoal, profissional e financeira da pessoa envolvida.
O nome do indivíduo passa a integrar bancos de dados internacionais de segurança, utilizados por autoridades migratórias, instituições financeiras, empresas e órgãos de investigação em todo o mundo.
1. Restrições de viagens e liberdade de locomoção
A principal consequência é a restrição de viagens internacionais.
Ao tentar cruzar fronteiras, embarcar em voos ou solicitar vistos, a pessoa pode ser detida temporariamente para verificação de antecedentes, especialmente em países com acordos de cooperação com o Brasil ou com forte parceria com a Interpol.
Em muitos casos, o viajante é impedido de embarcar ou retido para esclarecimentos, enquanto o país avalia a validade do pedido e decide se cumprirá ou não a prisão preventiva solicitada.
2. Reputação e vida profissional
A inclusão na lista vermelha também tem forte impacto reputacional.
Empresas e instituições realizam processos de due diligence antes de contratar, firmar parcerias ou conceder crédito.
Uma simples busca de informações em bases públicas pode associar o nome da pessoa à Interpol, gerando danos à sua imagem, profissão e relações comerciais.
Advogados que representam clientes nessa situação frequentemente precisam atuar não apenas no campo jurídico, mas também na reconstrução da reputação pública, especialmente quando o caso ganha repercussão nas redes sociais e na imprensa.
3. Contas bancárias e restrições financeiras
Outro reflexo direto está no sistema financeiro.
Bancos e corretoras internacionais utilizam ferramentas automatizadas para detectar nomes vinculados a Red Notices.
Quando identificam o registro, podem bloquear movimentações, encerrar contas ou suspender operações até a comprovação de que o caso foi resolvido.
Isso ocorre porque as instituições financeiras têm obrigações de compliance internacional e de combate à lavagem de dinheiro, sendo obrigadas a notificar operações suspeitas.
4. Impacto emocional e familiar
Além dos efeitos jurídicos e econômicos, há um forte impacto psicológico e emocional.
Muitas vezes, a pessoa enfrenta estigma social, restrições profissionais e até constrangimentos públicos injustos, o que exige acompanhamento jurídico e psicológico adequado.
Casos envolvendo mulheres ou profissionais liberais, como médicos, advogados e empresários, costumam ganhar visibilidade nas redes e gerar repercussões duradouras, mesmo após a exclusão da notice.
5. Riscos de prisão indevida e processo de extradição
Se a pessoa for detida em outro país em razão da Red Notice, o processo de extradição pode ser iniciado.
Nesse caso, o advogado de defesa deve atuar rapidamente para provar irregularidades, impedir a entrega ou negociar uma transferência alternativa, como o cumprimento da pena no país de origem.
A atuação ágil é essencial, pois a justiça estrangeira pode autorizar a prisão preventiva enquanto avalia o pedido formal do país requerente.
O que fazer se você foi incluído na lista vermelha da Interpol
Ser incluído na lista vermelha da Interpol (Red Notice) é uma situação grave e delicada, que exige reação imediata, orientação jurídica especializada e uma estratégia técnica bem estruturada.
Muitas pessoas descobrem que foram inseridas nessa lista apenas ao tentar viajar, abrir conta em outro país, ou durante uma checagem de antecedentes — e é nesse momento que as consequências se tornam reais: restrição de liberdade, risco de extradição, bloqueios financeiros e impacto na reputação pessoal e profissional.
A boa notícia é que existem mecanismos legais e administrativos que permitem contestar a inclusão e solicitar a exclusão da Red Notice, desde que o caso seja tratado com base em conhecimento técnico, prazos corretos e fundamentos jurídicos adequados.
A seguir, veja quais são os primeiros passos, como funciona o pedido de exclusão e qual é o papel da Comissão de Controle de Arquivos da Interpol (CCF) — o órgão responsável por analisar essas solicitações em nível internacional.
Primeiros passos: orientação jurídica e análise do caso
O primeiro passo para quem descobre ter sido incluído na lista vermelha é buscar assistência jurídica imediata.
Um advogado especializado em direito internacional penal e extradição é essencial para compreender o contexto do caso, avaliar se há um crime imputado, qual a situação processual no país de origem, e quais estratégias de defesa podem ser adotadas.
Antes de tudo, é preciso confirmar se a Red Notice está realmente ativa. A Interpol mantém um site público com algumas notices visíveis, mas a maior parte dos registros é restrita às autoridades policiais e judiciais.
Por isso, o advogado pode solicitar informações diretamente à Secretaria-Geral da Interpol, em Lyon (França), ou ao escritório nacional da Interpol no país — no caso do Brasil, esse papel é desempenhado pela Polícia Federal, por meio do Instituto Nacional Central (NCB Brasília).
Uma vez confirmada a inclusão, o advogado deverá realizar uma análise técnica do caso, levando em conta:
- A natureza do crime que originou o pedido (por exemplo, assassinato, corrupção, tráfico de drogas, ou fraude financeira);
- O status processual — se a pessoa foi acusada, condenada ou apenas investigada;
- A validade do mandado judicial que motivou o pedido de difusão vermelha;
- O país requerente, já que a nacionalidade da pessoa pode influenciar o resultado (por exemplo, muitos países não extraditam seus próprios cidadãos);
- A existência de violações a direitos humanos, como risco de tortura, julgamento injusto ou perseguição política.
Essas informações definem se o caso permite uma ação direta de exclusão junto à Interpol ou se o melhor caminho é atuar judicialmente no país de origem, contestando o mandado de prisão que deu base à Red Notice.
Um aspecto essencial é entender que a inclusão na lista não ocorre de forma aleatória. Ela decorre de um pedido formal de cooperação internacional, feito por uma autoridade judicial ou pelo Ministério Público do país requerente, que apresenta à Interpol a cópia do mandado de prisão e um resumo do processo criminal.
Contudo, se esse pedido tiver vícios legais, ausência de fundamento ou motivação política, o nome da pessoa pode — e deve — ser retirado do sistema internacional.
Por isso, a advocacia especializada desempenha papel decisivo: além de orientar o cliente, deve reunir documentos, provas e fundamentos jurídicos que demonstrem a ilegalidade da inclusão e preparar o pedido de exclusão com base nas regras internas da Interpol e nas normas de direito internacional.
Como solicitar a exclusão da Red Notice junto à Interpol
O procedimento de exclusão da Red Notice é administrativo e tramita perante a Comissão de Controle de Arquivos (CCF), órgão independente da Interpol.
Esse processo tem como finalidade garantir que os dados pessoais e processuais das pessoas registradas na base da organização estejam em conformidade com as regras internacionais de proteção de dados e direitos humanos.
O pedido de exclusão pode ser feito diretamente pela pessoa afetada ou por seu advogado constituído, desde que acompanhado de procuração e documentos oficiais.
Todo o procedimento deve ser conduzido em inglês ou francês, os idiomas oficiais da Interpol, e enviado à sede da CCF em Lyon (França), por correio físico ou eletrônico.
Para que o pedido seja considerado admissível, ele deve conter:
- Identificação completa do requerente (nome, nacionalidade, documentos de identidade e endereço atualizado);
- Cópia do mandado de prisão ou decisão judicial que embasou a difusão vermelha;
- Resumo do processo criminal no país de origem, destacando eventuais nulidades, prescrições ou irregularidades;
- Fundamentos jurídicos que demonstrem a violação das regras da Interpol, como:
- Inexistência de crime conforme o direito internacional (exemplo: condutas sem tipificação penal clara);
- Dupla incriminação não configurada — quando o fato não é considerado crime no país onde a pessoa se encontra;
- Impossibilidade de extradição, como ocorre com cidadãos de países que não extraditam seus nacionais;
- Perseguição política ou violação de direitos humanos;
- Ou abuso de poder judicial pelo país requerente.
Além disso, o advogado pode anexar documentos comprobatórios, como cópia de decisões judiciais, leis locais (por exemplo, constituições que vedam extradição), provas de perseguição e declarações de organismos internacionais.
Uma vez recebido, o pedido passa por quatro etapas principais:
- Admissibilidade: a CCF avalia se o pedido cumpre os requisitos formais e se realmente envolve uma Red Notice.
- Solicitação de informações: o órgão envia pedidos de esclarecimento ao país que fez a solicitação original, pedindo justificativas e documentos adicionais.
- Análise de mérito: a comissão examina os fundamentos jurídicos e fáticos apresentados pela defesa e pelo Estado requerente.
- Decisão final: a CCF pode manter a Red Notice, retirar totalmente ou remover parcialmente as informações do banco de dados.
O prazo médio para a análise é de seis a nove meses, podendo variar conforme a complexidade e o número de pedidos pendentes. Durante esse período, o advogado pode acompanhar o andamento por meio de comunicações formais com a Secretaria da CCF.
Se o pedido de exclusão for deferido, a Interpol remove o nome da pessoa de todas as bases internacionais e notifica os países membros para que cessem eventuais medidas associadas ao alerta — incluindo restrições de viagem, congelamentos bancários ou alertas migratórios. O efeito é global, já que a decisão da CCF se aplica a toda a rede da Interpol, composta por 195 países.
Por outro lado, se o pedido for indeferido, é possível reapresentar a solicitação no futuro, desde que haja novos fatos, documentos ou decisões judiciais que modifiquem o cenário original.
Por exemplo, se o tribunal do país requerente revogar o mandado de prisão ou arquivar o processo criminal, o interessado pode solicitar novamente a retirada definitiva do seu nome da base internacional.
Importante observar que o procedimento de exclusão não suspende automaticamente a ordem judicial nacional.
Ou seja, mesmo que a Red Notice seja cancelada, o mandado de prisão continua válido no país de origem, e poderá ser executado caso a pessoa retorne voluntariamente ao território nacional.
Por isso, a estratégia jurídica deve envolver atuações paralelas — tanto na esfera internacional, perante a Interpol, quanto na esfera doméstica, perante o poder judiciário.
Qual é o papel da Comissão de Controle de Arquivos (CCF) da Interpol
A Comissão de Controle de Arquivos (CCF) é o órgão independente da Interpol encarregado de fiscalizar o uso dos dados pessoais e processuais inseridos nos sistemas da organização.
Ela atua como uma espécie de tribunal administrativo internacional, com competência técnica e jurídica para garantir que as informações processadas respeitem as normas da Interpol, as leis internacionais e os direitos fundamentais das pessoas.
A CCF é composta por especialistas em direito internacional, magistrados, peritos em proteção de dados e ex-membros das forças policiais, indicados pelos países membros, mas atuando com total independência funcional. Sua sede fica em Lyon, França, onde também se encontra o Secretariado-Geral da Interpol.
A função da Comissão é dupla:
- Supervisão geral: monitorar o uso e o compartilhamento de dados e notices dentro da Interpol, prevenindo abusos e garantindo o cumprimento do regulamento interno;
- Controle individual: examinar pedidos de exclusão, correção ou atualização de registros apresentados por pessoas afetadas.
Ao analisar um caso, a CCF não julga o mérito do processo penal — ou seja, não decide se a pessoa é culpada ou inocente do crime alegado. Sua atuação limita-se a verificar se o pedido de difusão vermelha cumpre os requisitos legais e éticos, e se o país requerente agiu conforme o direito internacional e os princípios da Interpol.
Entre os principais critérios de análise estão:
- Existência de um mandado de prisão válido emitido por autoridade competente;
- Conformidade do pedido com o estatuto da Interpol e com as normas de cooperação entre países;
- Proibição de natureza política ou discriminatória;
- Garantia de que o pedido não viola direitos humanos, como o direito à liberdade, ao devido processo e à proporcionalidade das medidas.
A decisão da CCF é final e obrigatória dentro da estrutura da Interpol. Quando determina a exclusão de um registro, a organização deve cumprir imediatamente a ordem, sob pena de violar o próprio estatuto internacional. Esse mecanismo assegura credibilidade e imparcialidade ao sistema, reforçando a confiança dos países membros e da comunidade jurídica global.
Além disso, a CCF é um importante instituto de proteção de dados e garantias individuais em um contexto de crescente cooperação policial internacional. Seu papel é equilibrar o interesse legítimo dos Estados em combater o crime com o direito das pessoas à privacidade, à justiça e à proteção contra abusos.
Entenda a extradição e seus efeitos práticos
A extradição é um dos instrumentos mais relevantes do direito internacional penal, pois viabiliza a cooperação entre países na punição de crimes cometidos além das fronteiras nacionais.
Trata-se de um procedimento jurídico e diplomático pelo qual um país entrega uma pessoa a outro Estado soberano que a solicita, geralmente para responder a um processo criminal, cumprir uma pena ou garantir a aplicação da justiça.
No contexto contemporâneo, a extradição está diretamente relacionada à atuação da Interpol, à emissão de Red Notices (difusões vermelhas) e à ampliação da cooperação internacional em matéria penal.
Em tempos de globalização e comunicação instantânea, pessoas investigadas ou condenadas por crimes graves — como assassinato, tráfico internacional de drogas, corrupção, fraudes financeiras ou lavagem de dinheiro — podem ser localizadas em qualquer parte do mundo, tornando o mecanismo de entrega entre países um instrumento essencial da justiça global.
No entanto, a extradição não é um ato automático. Ela depende de acordos internacionais, respeito à soberania nacional e de decisões judiciais e políticas complexas, que variam conforme o país, a nacionalidade da pessoa e a natureza do crime.
No Brasil, por exemplo, o tema é regulado por normas constitucionais, tratados internacionais e decisões do Supremo Tribunal Federal (STF), que exerce papel central na análise e aprovação de pedidos de extradição.
A seguir, entenda como o procedimento funciona, quem pode solicitá-lo, quais países cooperam com o Brasil e em quais situações o pedido pode ser negado, mesmo diante de uma ordem judicial estrangeira.
O que significa extradição e quem pode pedi-la
A extradição é o ato formal de entrega de uma pessoa acusada ou condenada por crime a outro país que a solicita, desde que exista um tratado internacional vigente entre as nações envolvidas ou, na ausência dele, com base no princípio da reciprocidade.
O pedido de extradição pode ocorrer em duas situações principais:
- Extradição instrutória — quando o país requerente deseja que o indivíduo responda a um processo penal ainda em andamento. Nesse caso, o objetivo é permitir que o acusado participe dos atos de instrução processual, como audiências e interrogatórios.
- Extradição executória — quando a pessoa já foi condenada e a solicitação tem o objetivo de que ela cumpra a pena imposta pelo tribunal estrangeiro.
O pedido de extradição é feito pelo país interessado, geralmente por meio de sua autoridade judicial ou Ministério da Justiça, e deve conter documentação comprobatória da acusação ou condenação, incluindo cópia do mandado de prisão, do processo judicial e das leis aplicáveis ao crime.
O país solicitado, ao receber o pedido, analisa se há fundamento jurídico válido, se o crime é reconhecido em ambas as jurisdições (princípio da dupla incriminação) e se o procedimento respeita os direitos humanos e as garantias fundamentais da pessoa envolvida.
No caso do Brasil, a Constituição Federal e o Estatuto do Estrangeiro (Lei nº 13.445/2017) determinam que:
- A extradição só pode ser concedida mediante decisão do Supremo Tribunal Federal (STF), que verifica a legalidade e regularidade do pedido;
- É vedada a extradição de brasileiros natos, por qualquer motivo;
- Brasileiros naturalizados podem ser extraditados apenas se o crime tiver sido cometido antes da naturalização ou se for comprovado envolvimento com tráfico de drogas;
- Nenhum indivíduo pode ser extraditado por crime político ou opinião ideológica.
Assim, embora a extradição seja um ato de cooperação internacional, sua efetivação depende da autorização judicial interna e, posteriormente, da decisão política do Presidente da República, que tem a palavra final sobre a entrega da pessoa ao país solicitante.
Como funciona a extradição entre Brasil e outros países, como os Estados Unidos
A extradição entre o Brasil e outros países segue o que está previsto nos tratados bilaterais ou acordos multilaterais de cooperação jurídica internacional firmados pelo Estado brasileiro.
Entre os principais parceiros estão Estados Unidos, Portugal, Itália, França, Espanha, Reino Unido, Argentina, Suíça e Alemanha — todos com acordos em vigor que regulam os prazos, documentos e procedimentos necessários.
No caso específico dos Estados Unidos, há um Tratado de Extradição firmado em 1961 e atualizado em 1997, que estabelece as bases para a cooperação penal entre os dois países.
Esse tratado determina que a extradição pode ser concedida quando o fato é considerado crime tanto no Brasil quanto nos EUA e cuja pena mínima seja superior a um ano de prisão.
Ou seja, não se trata de uma medida aplicada a delitos menores, mas sim a crimes graves e de interesse internacional.
O procedimento de extradição Brasil–EUA segue, em linhas gerais, as seguintes etapas:
- O país requerente (por exemplo, os EUA) envia ao Ministério das Relações Exteriores brasileiro o pedido formal de extradição, acompanhado de documentos que comprovem o mandado de prisão, a acusação formal e a descrição do crime;
- O pedido é encaminhado ao Ministério da Justiça, que o submete à análise do Supremo Tribunal Federal (STF);
- O STF examina se o pedido cumpre as exigências legais, como a dupla incriminação, a autenticidade dos documentos e a não violação de direitos fundamentais;
- Caso o STF autorize a extradição, a decisão é enviada ao Presidente da República, que tem a discricionariedade para conceder ou negar a entrega;
- Se o Presidente ratificar a decisão, a pessoa é entregue ao país requerente, sob custódia das autoridades federais.
Um ponto importante é que o Brasil não extradita seus nacionais natos, mesmo que tenham dupla nacionalidade. Por exemplo, se uma pessoa nascida no Brasil também for cidadã norte-americana e for alvo de um processo nos Estados Unidos, ela não poderá ser extraditada, pois a nacionalidade brasileira prevalece.
Já estrangeiros residentes ou naturalizados podem ser extraditados, desde que o pedido se enquadre nas hipóteses constitucionais e respeite as condições do tratado.
A cooperação entre Brasil e Estados Unidos também abrange outras medidas alternativas, como o cumprimento de penas em território nacional, transferência temporária de presos para fins de instrução processual, e assistência jurídica mútua em investigações de crimes transnacionais.
Esses mecanismos permitem que a justiça de ambos os países atue de forma coordenada, sem violar o princípio da soberania estatal.
Além disso, em muitos casos, a extradição é precedida por uma Red Notice da Interpol, que serve como alerta internacional para a localização e prisão preventiva da pessoa procurada.
Uma vez detida, inicia-se o procedimento formal de extradição, que será conduzido conforme as leis e tratados aplicáveis.
Em quais casos um país pode negar a extradição
Apesar de ser um importante instrumento de cooperação internacional, a extradição pode ser negada por diversas razões jurídicas, políticas ou humanitárias.
Cada país mantém o direito soberano de decidir se concederá ou não a entrega de uma pessoa, e essa decisão deve respeitar tanto o direito interno quanto os tratados internacionais de direitos humanos.
Os principais motivos de recusa incluem:
-
Nacionalidade da pessoa solicitada
O Brasil, assim como muitos países europeus e latino-americanos, não extradita seus cidadãos natos, conforme o artigo 5º, inciso LI, da Constituição Federal.
Essa regra protege o vínculo de nacionalidade e evita que um cidadão seja julgado fora do seu país de origem.
No entanto, o Estado brasileiro pode julgar o crime internamente, se o fato também for punível segundo a lei nacional. -
Crimes políticos ou de opinião
Nenhum país é obrigado a extraditar alguém por motivações políticas, ideológicas ou de expressão.
Esse princípio está consagrado em diversos tratados e busca impedir o uso da extradição como instrumento de perseguição.
Por exemplo, um jornalista, ativista ou opositor político não pode ser entregue a um regime estrangeiro que o persegue por razões não criminais. -
Risco de tortura, perseguição ou violação de direitos humanos
A Convenção contra a Tortura (ONU, 1984) proíbe que qualquer pessoa seja extraditada para um país onde haja risco de tortura, tratamento desumano ou negação de julgamento justo.
Assim, mesmo que exista um tratado de extradição, o Brasil — ou qualquer outro Estado democrático — pode recusar o pedido se verificar que o sistema judicial do país requerente não oferece garantias mínimas de justiça. -
Dupla incriminação não configurada
O princípio da dupla incriminação exige que o crime imputado seja reconhecido como tal em ambos os países.
Se o fato não for considerado crime no país solicitado, a extradição não poderá ser concedida.
Isso é comum em casos que envolvem leis penais divergentes, como crimes de imprensa, questões morais ou tipos penais não previstos na legislação local. -
Prescrição da pena ou do crime
Se o prazo prescricional para o processo ou cumprimento da pena já tiver se esgotado conforme o direito do país solicitado, a extradição será negada.
A prescrição é uma forma de garantir a segurança jurídica e evitar punições tardias e injustas. -
Ausência de documentação adequada ou vícios no pedido
O país solicitado pode recusar a extradição se o pedido formal não vier acompanhado da documentação necessária, como o mandado de prisão válido, a descrição do crime e as leis aplicáveis.
Falhas formais, omissão de informações essenciais ou erro de tradução podem comprometer a legalidade do processo. -
Proporcionalidade da pena e direitos fundamentais
O Estado pode negar a entrega se considerar que a pena prevista no país requerente é desumana ou desproporcional, como pena de morte ou prisão perpétua sem revisão.
O Brasil, por exemplo, só concede a extradição mediante garantia expressa de que tais penas não serão aplicadas.
Essas limitações demonstram que a extradição, embora seja um instrumento poderoso de justiça internacional, deve ser aplicada com prudência e respeito aos direitos fundamentais.
O equilíbrio entre a cooperação internacional e a proteção da dignidade humana é o que mantém a legitimidade desse instituto jurídico, essencial à convivência harmoniosa entre os Estados e à preservação da justiça global.
Como a Garrastazu Advogados pode ajudar em casos de Red Notice e extradição
Quando uma pessoa é incluída na lista vermelha da Interpol (Red Notice) ou enfrenta um pedido de extradição, cada decisão jurídica precisa ser tomada com precisão, rapidez e conhecimento técnico internacional.
Nesses momentos, contar com uma advocacia experiente e especializada, capaz de atuar em diferentes jurisdições e dialogar com autoridades estrangeiras, é o que faz toda a diferença entre a restrição de liberdade e a preservação de direitos fundamentais.
A Garrastazu Advogados possui atuação consolidada em direito internacional penal, extradições e cooperação jurídica entre países, combinando técnica jurídica apurada, experiência em processos internacionais e estratégias eficazes para proteger seus clientes diante de situações complexas, como mandados de prisão estrangeiros, difusões vermelhas (Red Notices) e pedidos de entrega entre Estados.
A seguir, entenda como o escritório atua na defesa de pessoas com Red Notice ativa, na prevenção de prisões indevidas e nas negociações internacionais com órgãos de justiça e segurança de outros países.
Defesa especializada em casos de lista vermelha da Interpol
A inclusão do nome de uma pessoa na lista vermelha da Interpol é um ato grave, que pode afetar profundamente a liberdade, a reputação e a vida profissional do indivíduo. Em geral, ela ocorre a partir de um pedido judicial de um país membro, quando há um mandado de prisão ou uma condenação criminal em vigor.
Contudo, em muitos casos, essa inclusão é indevida ou abusiva, violando direitos fundamentais e os regulamentos internacionais da própria Interpol.
A Garrastazu Advogados atua de forma estratégica para proteger os direitos das pessoas incluídas na lista vermelha, realizando uma análise técnica detalhada do processo de origem e das informações enviadas à Interpol. A partir dessa avaliação, a equipe identifica irregularidades, nulidades ou abusos que possam justificar o pedido de exclusão da Red Notice.
O escritório elabora petições fundamentadas, em inglês ou francês, destinadas à Comissão de Controle de Arquivos (CCF) da Interpol — órgão independente com sede em Lyon, responsável por examinar pedidos de revisão e exclusão de registros.
O procedimento envolve a reunião de documentos jurídicos, decisões judiciais, provas de irregularidades processuais e argumentos técnicos baseados nas regras internas da Interpol e nos tratados internacionais de direitos humanos.
Além disso, o escritório orienta o cliente sobre as medidas imediatas de proteção, como evitar viagens internacionais para países que executam pedidos de prisão preventiva oriundos da Interpol e adotar estratégias de defesa preventiva junto às autoridades locais.
Estratégias jurídicas para evitar prisão e extradição indevida
A extradição é um dos desdobramentos mais sérios de uma Red Notice. Ela ocorre quando um país estrangeiro solicita ao Brasil (ou a outro Estado) a entrega de uma pessoa para responder a um processo criminal ou cumprir pena.
Nesse contexto, a defesa jurídica precisa ser imediata e estratégica, pois envolve questões de soberania, direitos humanos e garantias constitucionais.
A equipe da Garrastazu Advogados atua na linha de frente desses casos, apresentando estratégias personalizadas de defesa tanto na esfera nacional quanto na internacional, com foco em evitar a prisão e impedir a extradição indevida.
Entre as principais medidas estão:
- Análise de validade do mandado de prisão estrangeiro – verificando se o crime alegado é reconhecido no direito brasileiro, se há dupla incriminação e se o processo no país de origem respeitou o devido processo legal.
- Impugnação judicial de prisões preventivas internacionais – questionando a legalidade e a proporcionalidade da medida, especialmente quando há risco de tortura, perseguição política ou julgamento injusto.
- Acompanhamento no Supremo Tribunal Federal (STF) – responsável por julgar pedidos de extradição no Brasil, analisando fundamentos legais, tratados e princípios constitucionais, como a não entrega de brasileiros natos e a proibição de extradição por crimes políticos.
- Atuação preventiva – orientando o cliente sobre riscos em viagens internacionais, comunicações com autoridades estrangeiras e bloqueios migratórios que possam ocorrer em decorrência de um alerta ativo da Interpol.
Cada caso é tratado de maneira individualizada, considerando a nacionalidade da pessoa, o tipo de crime imputado, o país requerente, e os aspectos políticos e jurídicos que envolvem o pedido.
A Garrastazu Advogados também tem experiência em tratados de cooperação internacional, como o Acordo Brasil–Suíça, o Tratado Brasil–EUA e convenções multilaterais que regulam a assistência jurídica mútua entre Estados.
Esses instrumentos permitem soluções alternativas à extradição, como a transferência temporária de pessoas, o cumprimento da pena no país de residência, ou a suspensão do pedido internacional quando comprovado que há violação de direitos humanos.
A atuação do escritório é sempre pautada na defesa técnica, na ética profissional e na proteção da liberdade individual, valores essenciais da advocacia moderna e humanizada.
Atuação internacional e contato com autoridades estrangeiras
Casos envolvendo Red Notice e extradição exigem atuação além das fronteiras. Não basta conhecer o direito brasileiro — é necessário compreender o funcionamento dos sistemas judiciais estrangeiros, as regras da Interpol e os tratados internacionais que regem a cooperação penal entre países.
A Garrastazu Advogados possui uma rede de parceiros e correspondentes internacionais, o que possibilita atuar de forma coordenada em diferentes jurisdições, oferecendo respostas rápidas e eficientes a situações urgentes, como prisões preventivas em aeroportos, notificações diplomáticas e pedidos de esclarecimento de autoridades estrangeiras.
Entre as principais áreas dessa atuação estão:
- Comunicação direta com órgãos da Interpol, tanto no Brasil (NCB Brasília) quanto na sede em Lyon, para solicitar informações, acompanhar procedimentos e protocolar petições oficiais;
- Contato com ministérios públicos e tribunais estrangeiros, a fim de obter documentos processuais, provas de inocência e decisões judiciais que sustentem a defesa;
- Negociação com autoridades consulares e diplomáticas, em casos de prisão no exterior, para garantir assistência jurídica e humanitária ao cidadão brasileiro ou estrangeiro residente no país;
- Apoio jurídico a famílias, que muitas vezes ficam sem informações sobre o paradeiro ou o estado de saúde de seus entes queridos detidos em outro país.
Essa atuação internacional coordenada é essencial para garantir direitos fundamentais, como o acesso à justiça, a proporcionalidade das medidas e o respeito à dignidade humana, independentemente da jurisdição envolvida.
O escritório também atua na prevenção e mitigação de danos reputacionais, assessorando profissionais liberais, empresários e mulheres que sofreram exposição indevida em redes sociais ou meios de comunicação em razão de uma Red Notice ou pedido de extradição.
Em muitos casos, a divulgação pública de informações sigilosas pode gerar consequências econômicas, profissionais e emocionais graves — e, por isso, o trabalho inclui também a orientação estratégica de comunicação e o acompanhamento junto a plataformas digitais.
Se você ou alguém próximo está passando por uma situação envolvendo Red Notice, lista vermelha da Interpol ou pedido de extradição, é fundamental agir com rapidez e buscar orientação jurídica especializada. Cada caso exige uma análise técnica individualizada e uma estratégia de defesa adequada às leis nacionais e internacionais.
A Garrastazu Advogados possui ampla experiência em direito internacional penal, com atuação direta em casos complexos e urgentes, sempre com foco na proteção da liberdade e dos direitos fundamentais.
Entre em contato conosco para uma avaliação personalizada e confidencial — nosso time está pronto para oferecer assistência jurídica completa, no Brasil e no exterior, com a seriedade, o sigilo e a dedicação que o seu caso merece.


Fique por dentro das nossas novidades.
Acompanhe nosso blog e nossas redes sociais.